|
PostGIS 3.6.2dev-r@@SVN_REVISION@@
|
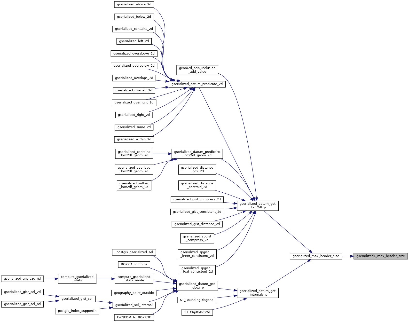
| uint32_t gserialized1_max_header_size | ( | void | ) |
Returns the size in bytes to read from toast to get the basic information from a geometry: GSERIALIZED struct, bbox and type.
Definition at line 116 of file gserialized1.c.
Referenced by gserialized_max_header_size().
