|
PostGIS 3.6.2dev-r@@SVN_REVISION@@
|
|
inlinestatic |
Append the specified string to the stringbuffer_t.
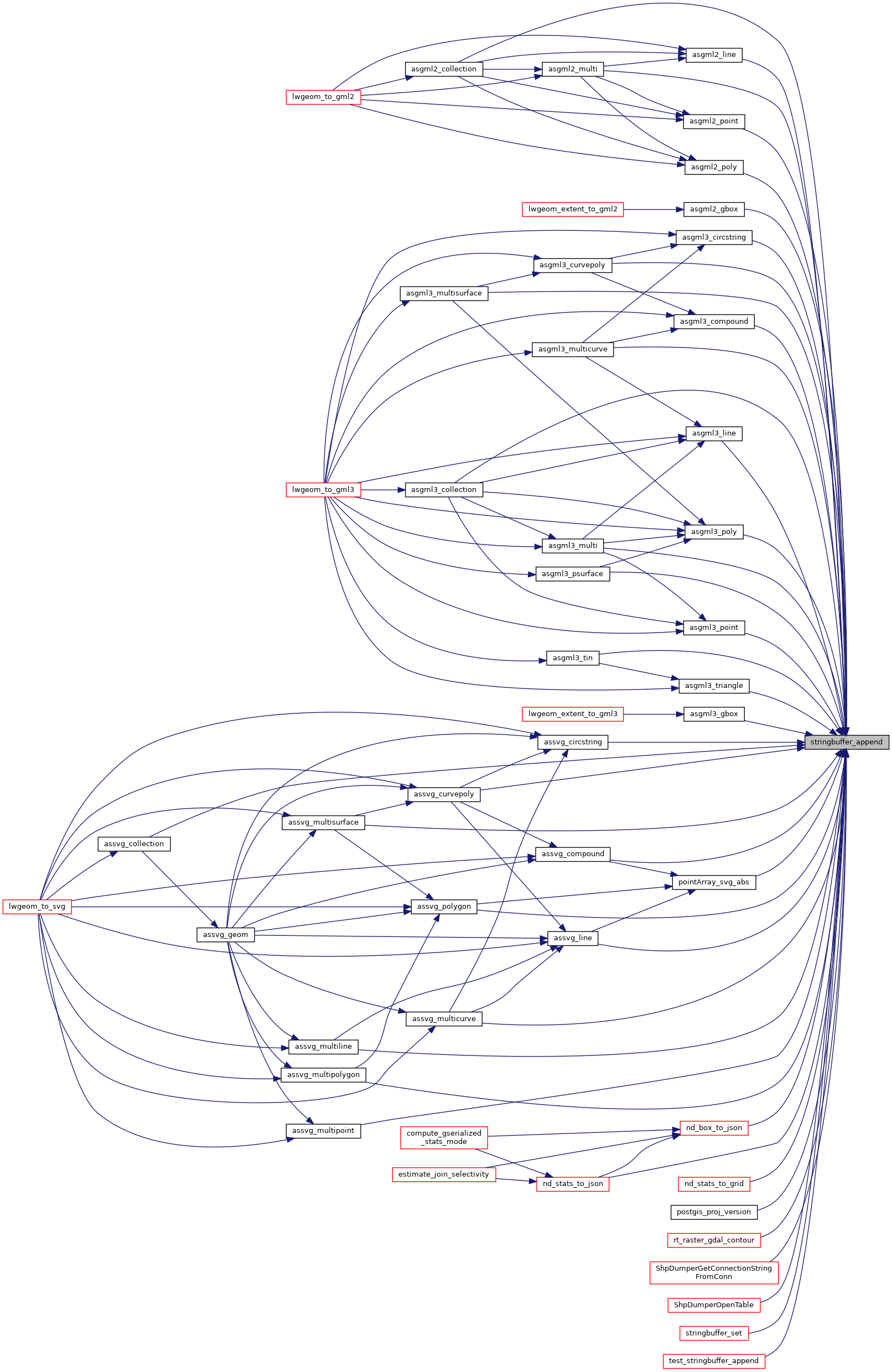
Definition at line 105 of file stringbuffer.h.
References s, and stringbuffer_append_len().
Referenced by asgml2_collection(), asgml2_gbox(), asgml2_line(), asgml2_multi(), asgml2_point(), asgml2_poly(), asgml3_circstring(), asgml3_collection(), asgml3_compound(), asgml3_curvepoly(), asgml3_gbox(), asgml3_line(), asgml3_multi(), asgml3_multicurve(), asgml3_multisurface(), asgml3_point(), asgml3_poly(), asgml3_psurface(), asgml3_tin(), asgml3_triangle(), assvg_circstring(), assvg_collection(), assvg_compound(), assvg_curvepoly(), assvg_line(), assvg_multicurve(), assvg_multiline(), assvg_multipoint(), assvg_multipolygon(), assvg_multisurface(), assvg_polygon(), nd_box_to_json(), nd_stats_to_grid(), nd_stats_to_json(), pointArray_svg_abs(), postgis_proj_version(), rt_raster_gdal_contour(), ShpDumperGetConnectionStringFromConn(), ShpDumperOpenTable(), stringbuffer_set(), and test_stringbuffer_append().

