|
PostGIS 3.6.2dev-r@@SVN_REVISION@@
|
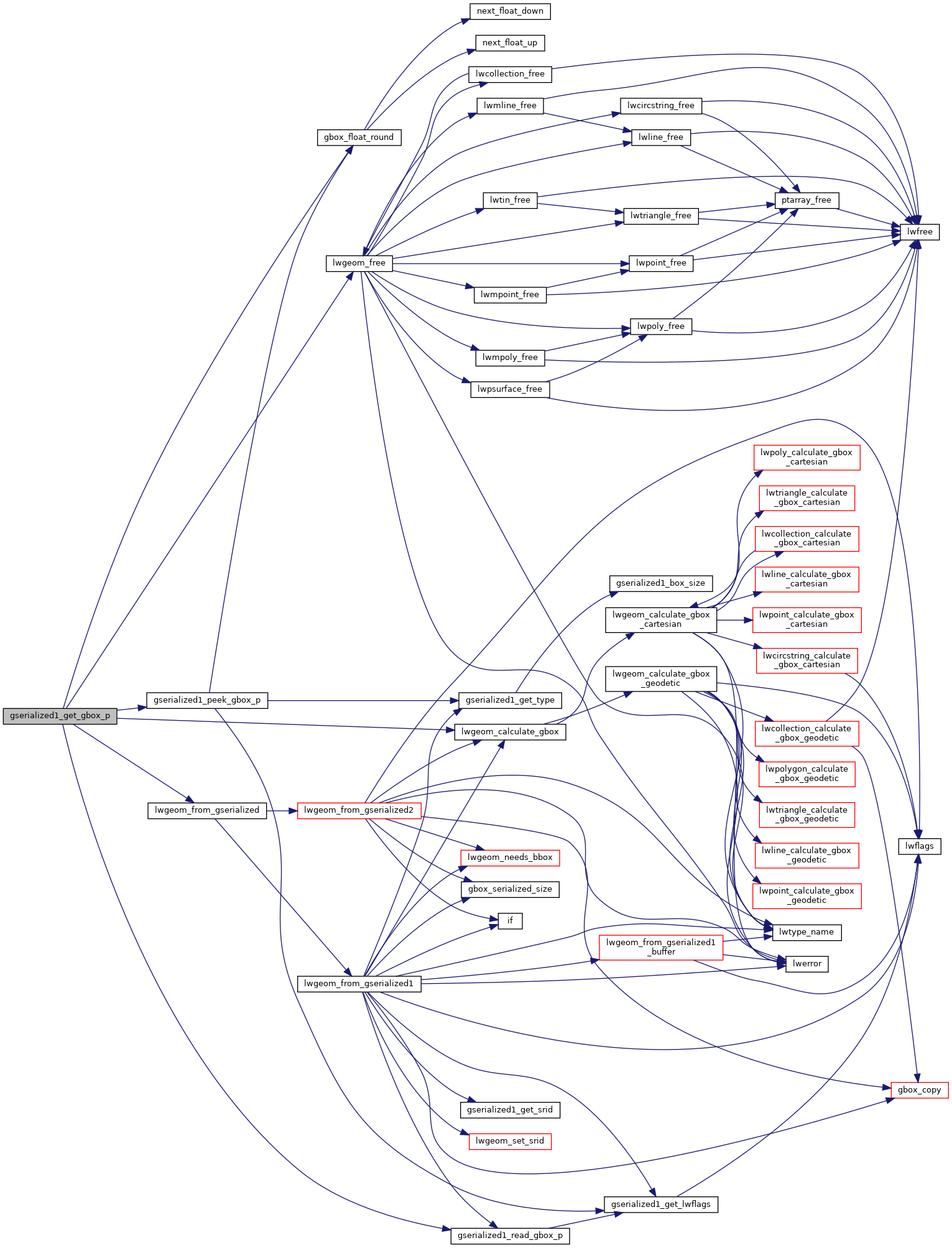
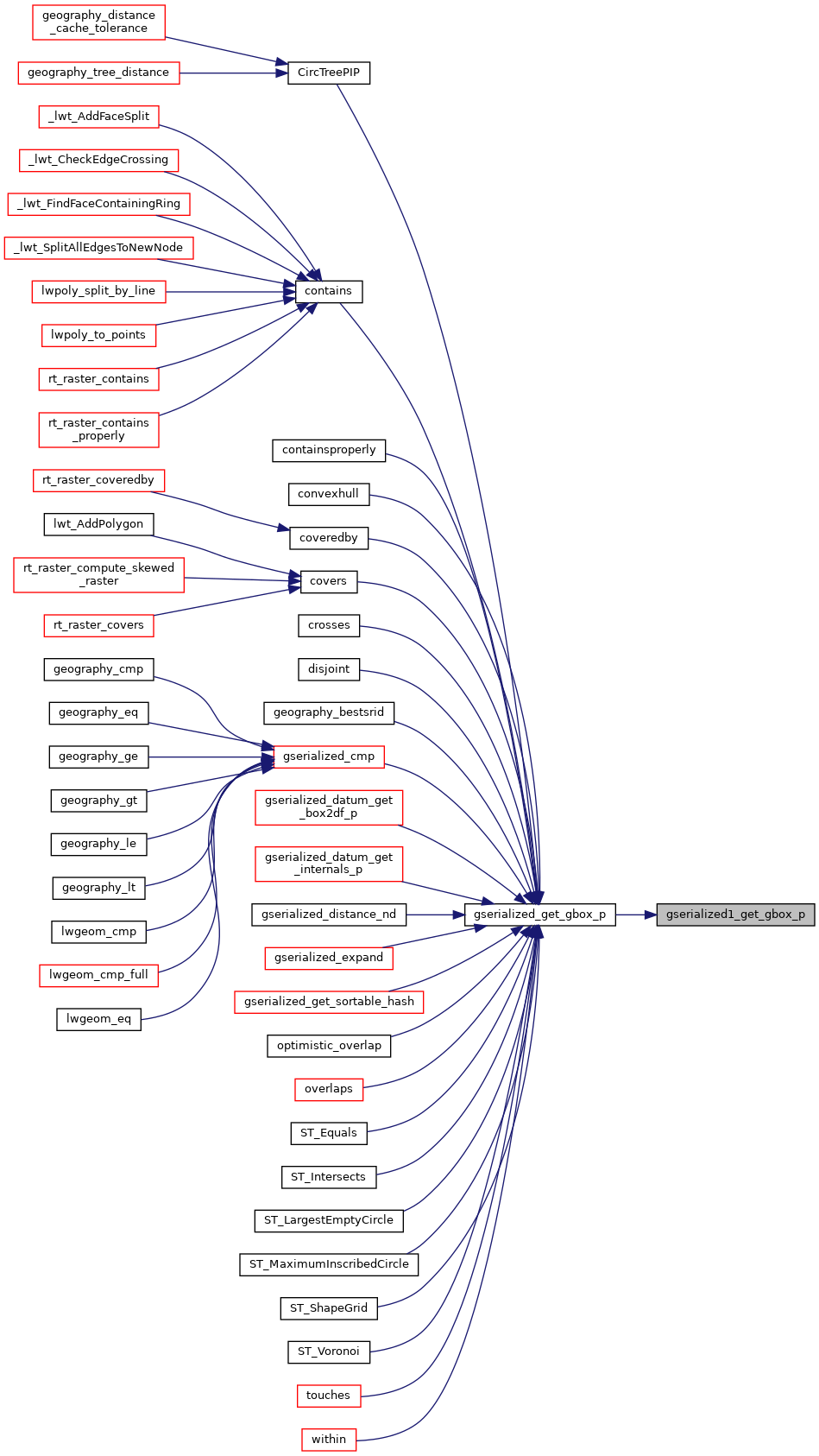
| int gserialized1_get_gbox_p | ( | const GSERIALIZED * | g, |
| GBOX * | box | ||
| ) |
Read the box from the GSERIALIZED or calculate it if necessary.
Return #LWFAILURE if box cannot be calculated (NULL or EMPTY input).
Read the box from the GSERIALIZED or calculate it if necessary.
Definition at line 529 of file gserialized1.c.
References gbox_float_round(), gserialized1_peek_gbox_p(), gserialized1_read_gbox_p(), LW_SUCCESS, lwgeom_calculate_gbox(), lwgeom_free(), and lwgeom_from_gserialized().
Referenced by gserialized_get_gbox_p().

