PostGIS  3.6.1dev-r@@SVN_REVISION@@

◆ UF_find()

uint32_t UF_find ( UNIONFIND uf,
uint32_t  i 
)

Definition at line 62 of file lwunionfind.c.

63 {
64  uint32_t base = i;
65  while (uf->clusters[base] != base) {
66  base = uf->clusters[base];
67  }
68 
69  while (i != base) {
70  uint32_t next = uf->clusters[i];
71  uf->clusters[i] = base;
72  i = next;
73  }
74 
75  return i;
76 }
uint32_t * clusters
Definition: lwunionfind.h:33

References UNIONFIND::clusters.

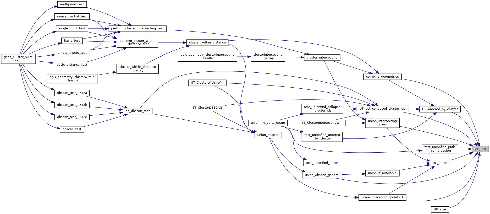
Referenced by combine_geometries(), test_unionfind_path_compression(), UF_get_collapsed_cluster_ids(), UF_ordered_by_cluster(), UF_size(), UF_union(), union_dbscan_general(), union_dbscan_minpoints_1(), and union_intersecting_pairs().

Here is the caller graph for this function: