|
PostGIS 3.6.2dev-r@@SVN_REVISION@@
|
|
static |
Check the motion of a snapped edge, invoke lwerror if the movement hits any other edge or node.
| topo | the Topology we are working on |
| splitC | the result of the edge being split |
| edge | the edge before the split/snap |
| existingEdge | an edge on which one component of the split edge collapsed, or null if no collapse happened. |
| splitNodeEdges | all edges attached to the split node |
TODO: check that newSplitEdgeLine retains its position in the edge end star (see ticket #5786) TODO: check that the motion range does not contain any node
Definition at line 5205 of file lwgeom_topo.c.
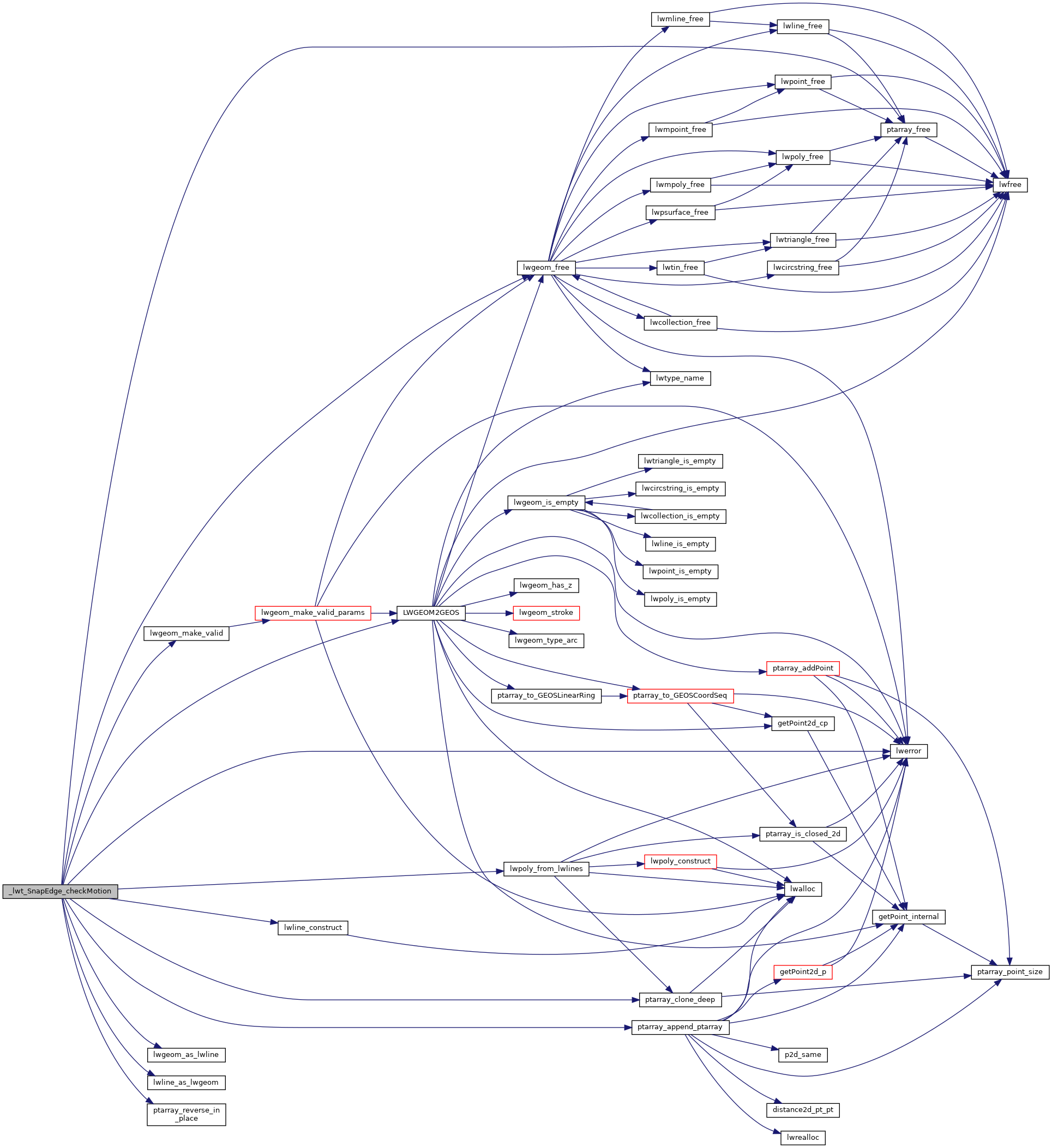
References LWT_ISO_EDGE::edge_id, LWT_NODE_EDGES_t::edges, LWT_ISO_EDGE::geom, LWCOLLECTION::geoms, LWDEBUGG, lwerror(), LWGEOM2GEOS(), lwgeom_as_lwline(), lwgeom_free(), lwgeom_geos_errmsg, lwgeom_make_valid(), lwline_as_lwgeom(), lwline_construct(), lwpoly_from_lwlines(), LWTFMT_ELEMID, LWT_NODE_EDGES_t::numEdges, LWLINE::points, ptarray_append_ptarray(), ptarray_clone_deep(), ptarray_free(), ptarray_reverse_in_place(), and LWT_TOPOLOGY_T::srid.
Referenced by _lwt_SnapEdgeToExistingNode().

