PostGIS  3.6.1dev-r@@SVN_REVISION@@

◆ lw_dist2d_pt_ptarrayarc()

int lw_dist2d_pt_ptarrayarc ( const POINT2D p,
const POINTARRAY pa,
DISTPTS dl 
)

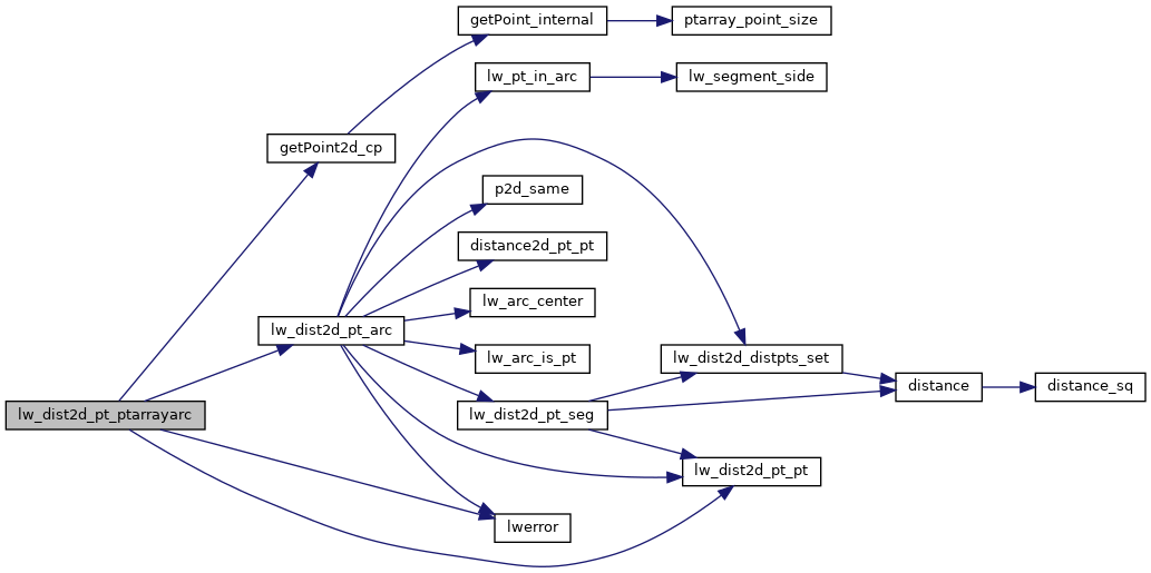
Search all the arcs of pointarray to see which one is closest to p1 Returns minimum distance between point and arc pointarray.

Definition at line 1148 of file measures.c.

1149 {
1150  uint32_t t;
1151  const POINT2D *A1;
1152  const POINT2D *A2;
1153  const POINT2D *A3;
1154  int twist = dl->twisted;
1155 
1156  LWDEBUG(2, "lw_dist2d_pt_ptarrayarc is called");
1157 
1158  if (pa->npoints % 2 == 0 || pa->npoints < 3)
1159  {
1160  lwerror("lw_dist2d_pt_ptarrayarc called with non-arc input");
1161  return LW_FALSE;
1162  }
1163 
1164  if (dl->mode == DIST_MAX)
1165  {
1166  lwerror("lw_dist2d_pt_ptarrayarc does not currently support DIST_MAX mode");
1167  return LW_FALSE;
1168  }
1169 
1170  A1 = getPoint2d_cp(pa, 0);
1171 
1172  if (!lw_dist2d_pt_pt(p, A1, dl))
1173  return LW_FALSE;
1174 
1175  for (t = 1; t < pa->npoints; t += 2)
1176  {
1177  dl->twisted = twist;
1178  A2 = getPoint2d_cp(pa, t);
1179  A3 = getPoint2d_cp(pa, t + 1);
1180 
1181  if (lw_dist2d_pt_arc(p, A1, A2, A3, dl) == LW_FALSE)
1182  return LW_FALSE;
1183 
1184  if (dl->distance <= dl->tolerance && dl->mode == DIST_MIN)
1185  return LW_TRUE; /*just a check if the answer is already given*/
1186 
1187  A1 = A3;
1188  }
1189 
1190  return LW_TRUE;
1191 }
#define LW_FALSE
Definition: liblwgeom.h:94
#define LW_TRUE
Return types for functions with status returns.
Definition: liblwgeom.h:93
#define LWDEBUG(level, msg)
Definition: lwgeom_log.h:101
void void lwerror(const char *fmt,...) __attribute__((format(printf
Write a notice out to the error handler.
static const POINT2D * getPoint2d_cp(const POINTARRAY *pa, uint32_t n)
Returns a POINT2D pointer into the POINTARRAY serialized_ptlist, suitable for reading from.
Definition: lwinline.h:97
int lw_dist2d_pt_arc(const POINT2D *P, const POINT2D *A1, const POINT2D *A2, const POINT2D *A3, DISTPTS *dl)
Definition: measures.c:1495
int lw_dist2d_pt_pt(const POINT2D *thep1, const POINT2D *thep2, DISTPTS *dl)
Compares incoming points and stores the points closest to each other or most far away from each other...
Definition: measures.c:2312
#define DIST_MIN
Definition: measures.h:44
#define DIST_MAX
Definition: measures.h:43
int twisted
Definition: measures.h:55
double tolerance
Definition: measures.h:56
int mode
Definition: measures.h:54
double distance
Definition: measures.h:51
uint32_t npoints
Definition: liblwgeom.h:427

References DIST_MAX, DIST_MIN, DISTPTS::distance, getPoint2d_cp(), lw_dist2d_pt_arc(), lw_dist2d_pt_pt(), LW_FALSE, LW_TRUE, LWDEBUG, lwerror(), DISTPTS::mode, POINTARRAY::npoints, DISTPTS::tolerance, and DISTPTS::twisted.

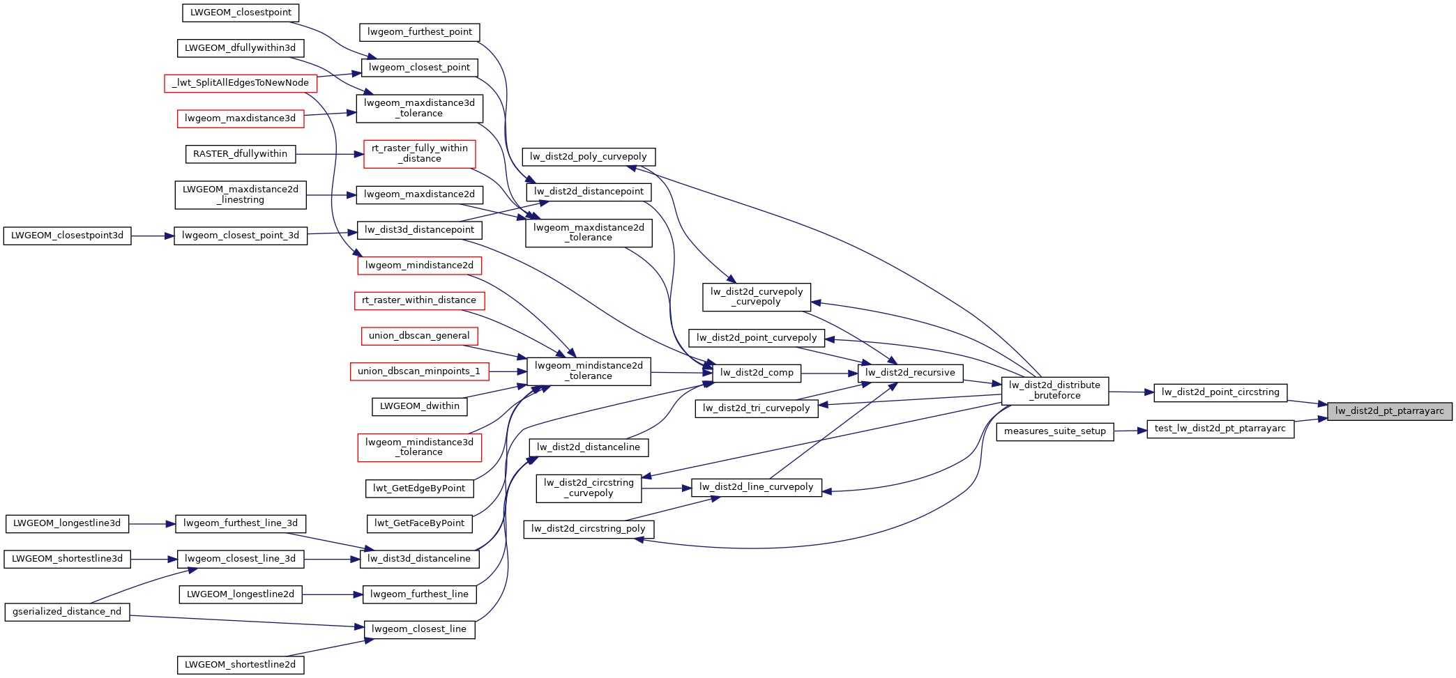
Referenced by lw_dist2d_point_circstring(), and test_lw_dist2d_pt_ptarrayarc().

Here is the call graph for this function:
Here is the caller graph for this function: