PostGIS  3.6.1dev-r@@SVN_REVISION@@

◆ lw_dist2d_ptarrayarc_ptarrayarc()

int lw_dist2d_ptarrayarc_ptarrayarc ( const POINTARRAY pa,
const POINTARRAY pb,
DISTPTS dl 
)

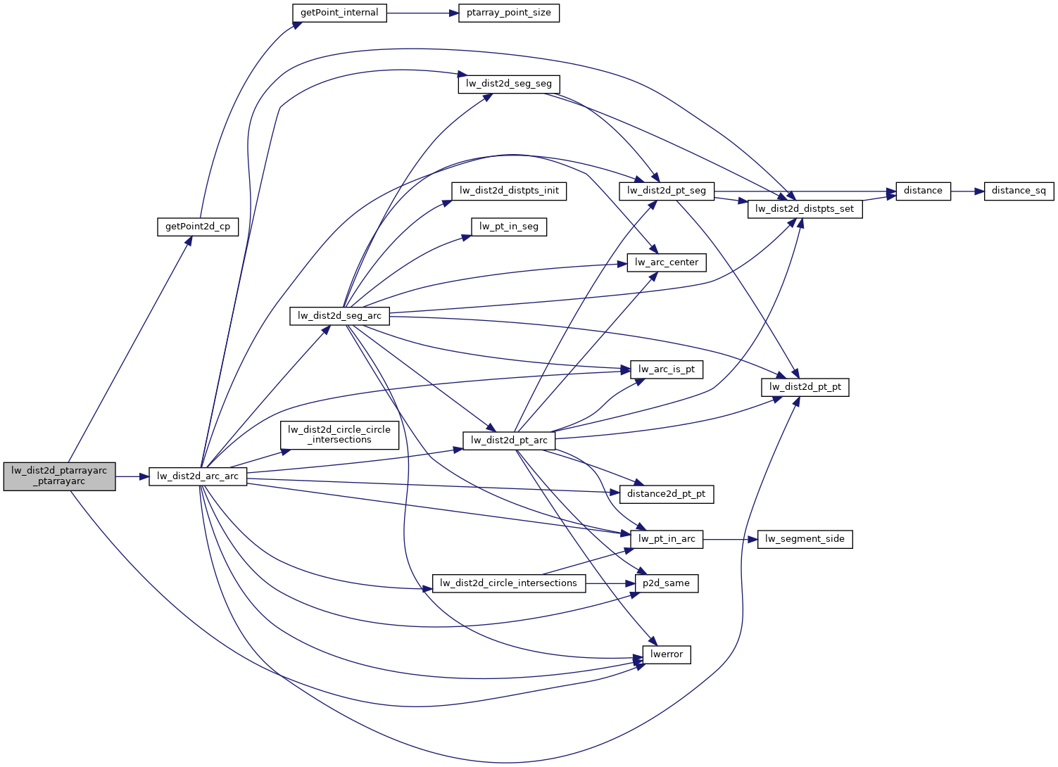
Test each arc of pa against each arc of pb for distance.

Definition at line 1300 of file measures.c.

1301 {
1302  uint32_t t, u;
1303  const POINT2D *A1;
1304  const POINT2D *A2;
1305  const POINT2D *A3;
1306  const POINT2D *B1;
1307  const POINT2D *B2;
1308  const POINT2D *B3;
1309  int twist = dl->twisted;
1310 
1311  LWDEBUGF(2, "lw_dist2d_ptarrayarc_ptarrayarc called (points: %d-%d)", pa->npoints, pb->npoints);
1312 
1313  if (dl->mode == DIST_MAX)
1314  {
1315  lwerror("lw_dist2d_ptarrayarc_ptarrayarc does not currently support DIST_MAX mode");
1316  return LW_FALSE;
1317  }
1318  else
1319  {
1320  A1 = getPoint2d_cp(pa, 0);
1321  for (t = 1; t < pa->npoints; t += 2) /* For each segment in pa */
1322  {
1323  A2 = getPoint2d_cp(pa, t);
1324  A3 = getPoint2d_cp(pa, t + 1);
1325  B1 = getPoint2d_cp(pb, 0);
1326  for (u = 1; u < pb->npoints; u += 2) /* For each arc in pb */
1327  {
1328  B2 = getPoint2d_cp(pb, u);
1329  B3 = getPoint2d_cp(pb, u + 1);
1330  dl->twisted = twist;
1331 
1332  lw_dist2d_arc_arc(A1, A2, A3, B1, B2, B3, dl);
1333 
1334  /* If we've found a distance within tolerance, we're done */
1335  if (dl->distance <= dl->tolerance && dl->mode == DIST_MIN)
1336  return LW_TRUE;
1337 
1338  B1 = B3;
1339  }
1340  A1 = A3;
1341  }
1342  }
1343  return LW_TRUE;
1344 }
#define LW_FALSE
Definition: liblwgeom.h:94
#define LW_TRUE
Return types for functions with status returns.
Definition: liblwgeom.h:93
#define LWDEBUGF(level, msg,...)
Definition: lwgeom_log.h:106
void void lwerror(const char *fmt,...) __attribute__((format(printf
Write a notice out to the error handler.
static const POINT2D * getPoint2d_cp(const POINTARRAY *pa, uint32_t n)
Returns a POINT2D pointer into the POINTARRAY serialized_ptlist, suitable for reading from.
Definition: lwinline.h:97
int lw_dist2d_arc_arc(const POINT2D *A1, const POINT2D *A2, const POINT2D *A3, const POINT2D *B1, const POINT2D *B2, const POINT2D *B3, DISTPTS *dl)
Definition: measures.c:1677
#define DIST_MIN
Definition: measures.h:44
#define DIST_MAX
Definition: measures.h:43
int twisted
Definition: measures.h:55
double tolerance
Definition: measures.h:56
int mode
Definition: measures.h:54
double distance
Definition: measures.h:51
uint32_t npoints
Definition: liblwgeom.h:427

References DIST_MAX, DIST_MIN, DISTPTS::distance, getPoint2d_cp(), lw_dist2d_arc_arc(), LW_FALSE, LW_TRUE, LWDEBUGF, lwerror(), DISTPTS::mode, POINTARRAY::npoints, DISTPTS::tolerance, and DISTPTS::twisted.

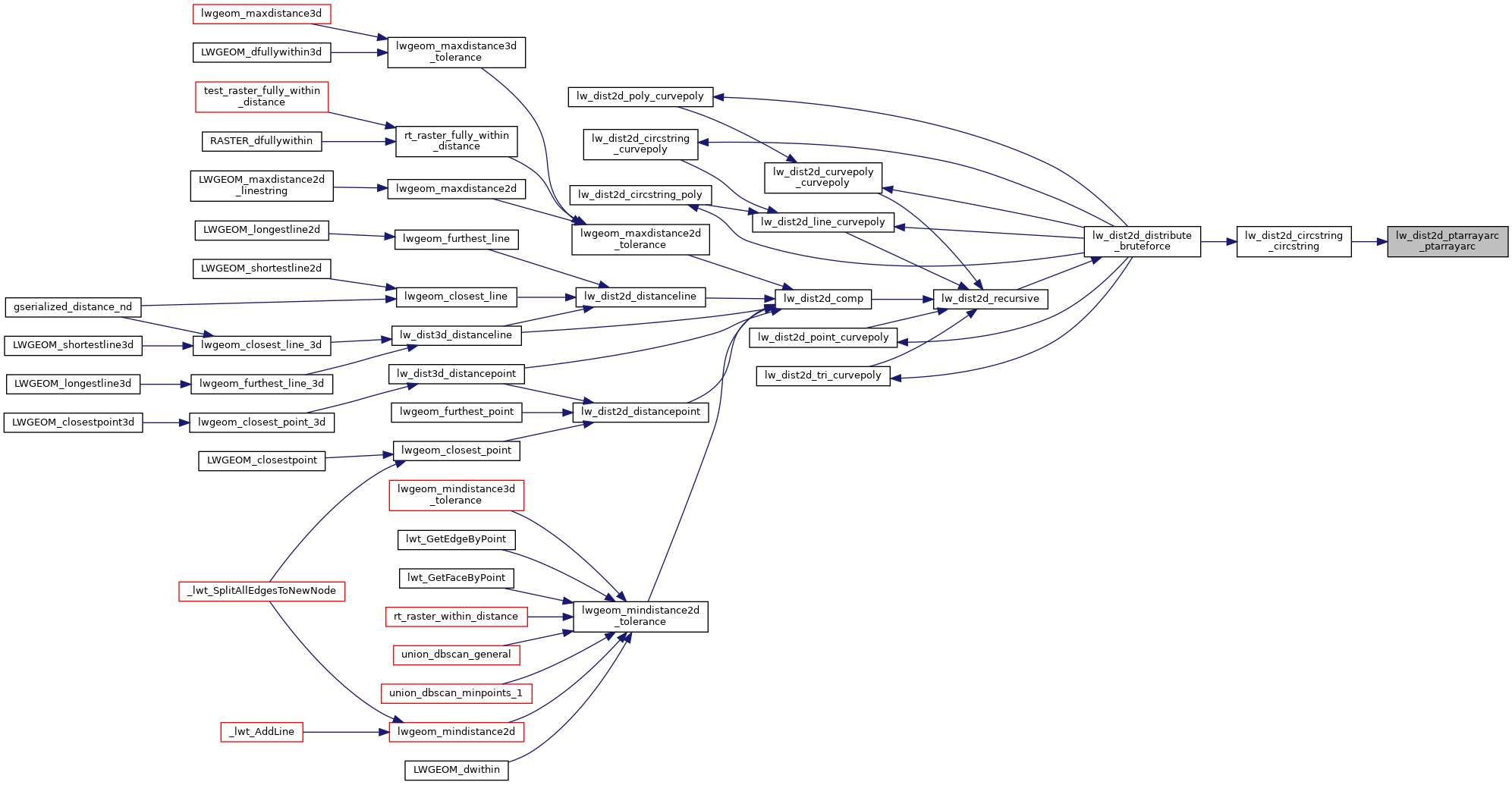
Referenced by lw_dist2d_circstring_circstring().

Here is the call graph for this function:
Here is the caller graph for this function: