PostGIS  3.6.1dev-r@@SVN_REVISION@@

◆ lw_dist2d_ptarray_ptarrayarc()

int lw_dist2d_ptarray_ptarrayarc ( const POINTARRAY pa,
const POINTARRAY pb,
DISTPTS dl 
)

Test each segment of pa against each arc of pb for distance.

Definition at line 1246 of file measures.c.

1247 {
1248  uint32_t t, u;
1249  const POINT2D *A1;
1250  const POINT2D *A2;
1251  const POINT2D *B1;
1252  const POINT2D *B2;
1253  const POINT2D *B3;
1254  int twist = dl->twisted;
1255 
1256  LWDEBUGF(2, "lw_dist2d_ptarray_ptarrayarc called (points: %d-%d)", pa->npoints, pb->npoints);
1257 
1258  if (pb->npoints % 2 == 0 || pb->npoints < 3)
1259  {
1260  lwerror("lw_dist2d_ptarray_ptarrayarc called with non-arc input");
1261  return LW_FALSE;
1262  }
1263 
1264  if (dl->mode == DIST_MAX)
1265  {
1266  lwerror("lw_dist2d_ptarray_ptarrayarc does not currently support DIST_MAX mode");
1267  return LW_FALSE;
1268  }
1269  else
1270  {
1271  A1 = getPoint2d_cp(pa, 0);
1272  for (t = 1; t < pa->npoints; t++) /* For each segment in pa */
1273  {
1274  A2 = getPoint2d_cp(pa, t);
1275  B1 = getPoint2d_cp(pb, 0);
1276  for (u = 1; u < pb->npoints; u += 2) /* For each arc in pb */
1277  {
1278  B2 = getPoint2d_cp(pb, u);
1279  B3 = getPoint2d_cp(pb, u + 1);
1280  dl->twisted = twist;
1281 
1282  lw_dist2d_seg_arc(A1, A2, B1, B2, B3, dl);
1283 
1284  /* If we've found a distance within tolerance, we're done */
1285  if (dl->distance <= dl->tolerance && dl->mode == DIST_MIN)
1286  return LW_TRUE;
1287 
1288  B1 = B3;
1289  }
1290  A1 = A2;
1291  }
1292  }
1293  return LW_TRUE;
1294 }
#define LW_FALSE
Definition: liblwgeom.h:94
#define LW_TRUE
Return types for functions with status returns.
Definition: liblwgeom.h:93
#define LWDEBUGF(level, msg,...)
Definition: lwgeom_log.h:106
void void lwerror(const char *fmt,...) __attribute__((format(printf
Write a notice out to the error handler.
static const POINT2D * getPoint2d_cp(const POINTARRAY *pa, uint32_t n)
Returns a POINT2D pointer into the POINTARRAY serialized_ptlist, suitable for reading from.
Definition: lwinline.h:97
int lw_dist2d_seg_arc(const POINT2D *A1, const POINT2D *A2, const POINT2D *B1, const POINT2D *B2, const POINT2D *B3, DISTPTS *dl)
Calculate the shortest distance between an arc and an edge.
Definition: measures.c:1351
#define DIST_MIN
Definition: measures.h:44
#define DIST_MAX
Definition: measures.h:43
int twisted
Definition: measures.h:55
double tolerance
Definition: measures.h:56
int mode
Definition: measures.h:54
double distance
Definition: measures.h:51
uint32_t npoints
Definition: liblwgeom.h:427

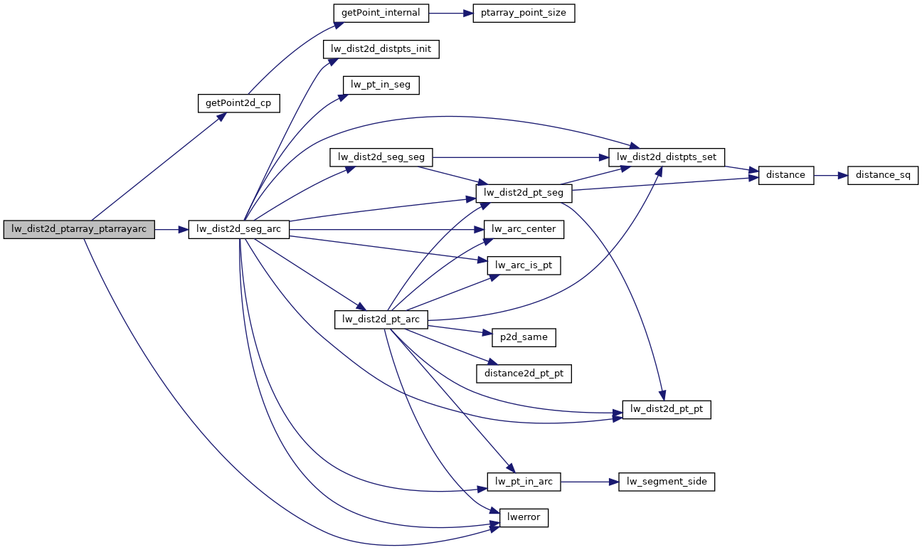
References DIST_MAX, DIST_MIN, DISTPTS::distance, getPoint2d_cp(), lw_dist2d_seg_arc(), LW_FALSE, LW_TRUE, LWDEBUGF, lwerror(), DISTPTS::mode, POINTARRAY::npoints, DISTPTS::tolerance, and DISTPTS::twisted.

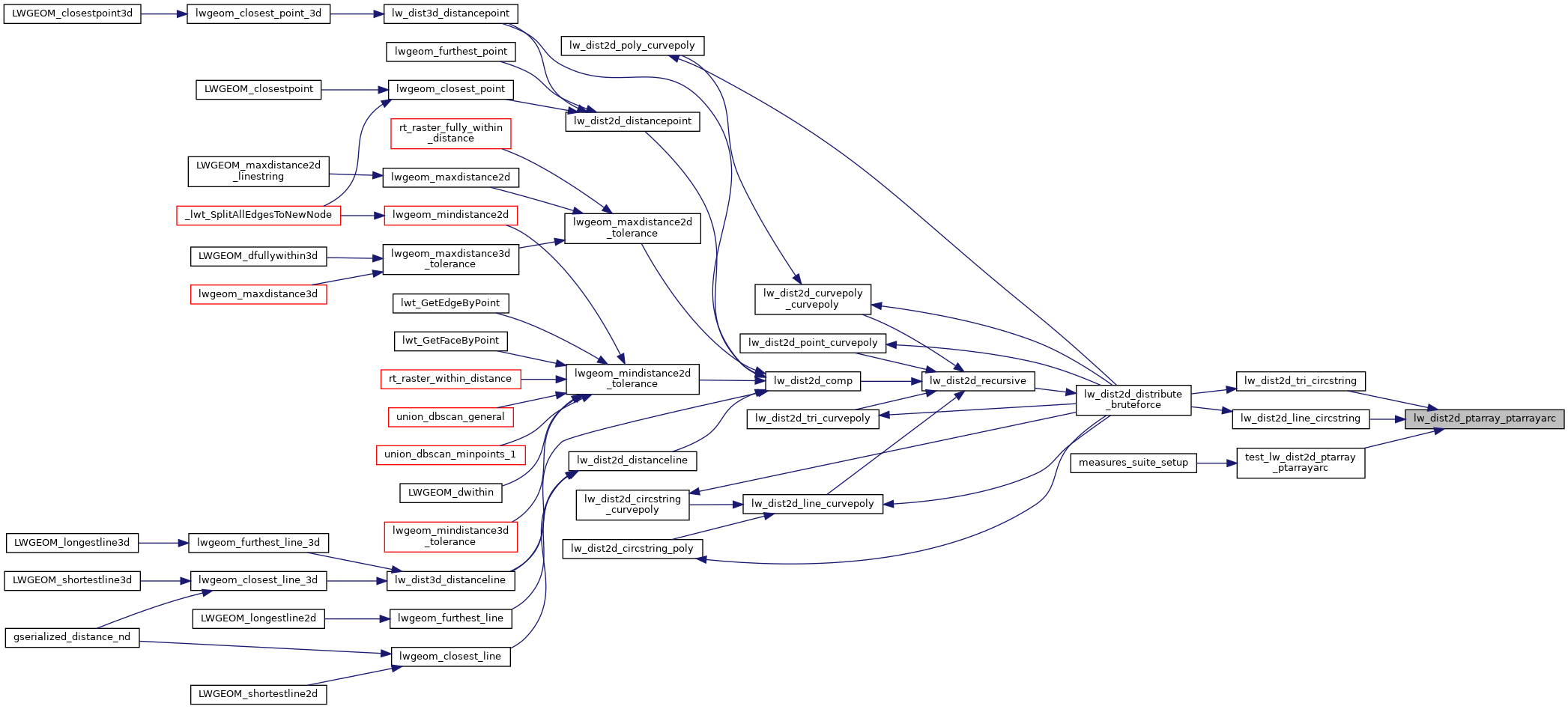
Referenced by lw_dist2d_line_circstring(), lw_dist2d_tri_circstring(), and test_lw_dist2d_ptarray_ptarrayarc().

Here is the call graph for this function:
Here is the caller graph for this function: