PostGIS 3.6.2dev-r@@SVN_REVISION@@
Loading...
Searching...
No Matches

◆ lw_dist2d_recursive()

int lw_dist2d_recursive ( const LWGEOM lwg1,
const LWGEOM lwg2,
DISTPTS dl 
)

This is a recursive function delivering every possible combination of subgeometries.

Definition at line 299 of file measures.c.

300{
301 int i, j;
302 int n1 = 1;
303 int n2 = 1;
304 LWGEOM *g1 = NULL;
305 LWGEOM *g2 = NULL;
306 LWCOLLECTION *c1 = NULL;
307 LWCOLLECTION *c2 = NULL;
308
309 LWDEBUGF(2, "lw_dist2d_comp is called with type1=%d, type2=%d", lwg1->type, lwg2->type);
310
311 if (lw_dist2d_is_collection(lwg1))
312 {
313 LWDEBUG(3, "First geometry is collection");
314 c1 = lwgeom_as_lwcollection(lwg1);
315 n1 = c1->ngeoms;
316 }
317 if (lw_dist2d_is_collection(lwg2))
318 {
319 LWDEBUG(3, "Second geometry is collection");
320 c2 = lwgeom_as_lwcollection(lwg2);
321 n2 = c2->ngeoms;
322 }
323
324 for (i = 0; i < n1; i++)
325 {
326
327 if (lw_dist2d_is_collection(lwg1))
328 g1 = c1->geoms[i];
329 else
330 g1 = (LWGEOM *)lwg1;
331
332 if (!g1) continue;
333
334 if (lwgeom_is_empty(g1))
335 continue;
336
338 {
339 LWDEBUG(3, "Found collection inside first geometry collection, recursing");
340 if (!lw_dist2d_recursive(g1, lwg2, dl))
341 return LW_FALSE;
342 continue;
343 }
344 for (j = 0; j < n2; j++)
345 {
346 if (lw_dist2d_is_collection(lwg2))
347 g2 = c2->geoms[j];
348 else
349 g2 = (LWGEOM *)lwg2;
350
351 if (!g2) continue;
352
354 {
355 LWDEBUG(3, "Found collection inside second geometry collection, recursing");
356 if (!lw_dist2d_recursive(g1, g2, dl))
357 return LW_FALSE;
358 continue;
359 }
360
361 if (!g1->bbox)
362 lwgeom_add_bbox(g1);
363
364 if (!g2->bbox)
365 lwgeom_add_bbox(g2);
366
367 /* If one of geometries is empty, skip */
368 if (lwgeom_is_empty(g1) || lwgeom_is_empty(g2))
369 continue;
370
371 if ((dl->mode != DIST_MAX) && (!lw_dist2d_check_overlap(g1, g2)) &&
372 (g1->type == LINETYPE || g1->type == POLYGONTYPE || g1->type == TRIANGLETYPE) &&
373 (g2->type == LINETYPE || g2->type == POLYGONTYPE || g2->type == TRIANGLETYPE))
374 {
375 if (!lw_dist2d_distribute_fast(g1, g2, dl))
376 return LW_FALSE;
377 }
378 else
379 {
380 if (!lw_dist2d_distribute_bruteforce(g1, g2, dl))
381 return LW_FALSE;
382 LWDEBUGF(2, "Distance so far: %.15g (%.15g tolerated)", dl->distance, dl->tolerance);
383 if (dl->distance <= dl->tolerance && dl->mode == DIST_MIN)
384 return LW_TRUE; /*just a check if the answer is already given*/
385 LWDEBUG(2, "Not below tolerance yet");
386 }
387 }
388 }
389 return LW_TRUE;
390}
#define LW_FALSE
Definition liblwgeom.h:94
#define LINETYPE
Definition liblwgeom.h:103
LWCOLLECTION * lwgeom_as_lwcollection(const LWGEOM *lwgeom)
Definition lwgeom.c:233
#define POLYGONTYPE
Definition liblwgeom.h:104
#define TRIANGLETYPE
Definition liblwgeom.h:115
#define LW_TRUE
Return types for functions with status returns.
Definition liblwgeom.h:93
void lwgeom_add_bbox(LWGEOM *lwgeom)
Compute a bbox if not already computed.
Definition lwgeom.c:695
#define LWDEBUG(level, msg)
Definition lwgeom_log.h:101
#define LWDEBUGF(level, msg,...)
Definition lwgeom_log.h:106
static int lwgeom_is_empty(const LWGEOM *geom)
Return true or false depending on whether a geometry is an "empty" geometry (no vertices members)
Definition lwinline.h:199
static int lw_dist2d_check_overlap(const LWGEOM *lwg1, const LWGEOM *lwg2)
Definition measures.c:282
int lw_dist2d_recursive(const LWGEOM *lwg1, const LWGEOM *lwg2, DISTPTS *dl)
This is a recursive function delivering every possible combination of subgeometries.
Definition measures.c:299
static int lw_dist2d_is_collection(const LWGEOM *g)
Definition measures.c:257
int lw_dist2d_distribute_bruteforce(const LWGEOM *lwg1, const LWGEOM *lwg2, DISTPTS *dl)
Definition measures.c:393
int lw_dist2d_distribute_fast(LWGEOM *lwg1, LWGEOM *lwg2, DISTPTS *dl)
Geometries are distributed for the new faster distance-calculations.
Definition measures.c:555
#define DIST_MIN
Definition measures.h:44
#define DIST_MAX
Definition measures.h:43
double tolerance
Definition measures.h:56
int mode
Definition measures.h:54
double distance
Definition measures.h:51
uint32_t ngeoms
Definition liblwgeom.h:580
LWGEOM ** geoms
Definition liblwgeom.h:575
uint8_t type
Definition liblwgeom.h:462
GBOX * bbox
Definition liblwgeom.h:458

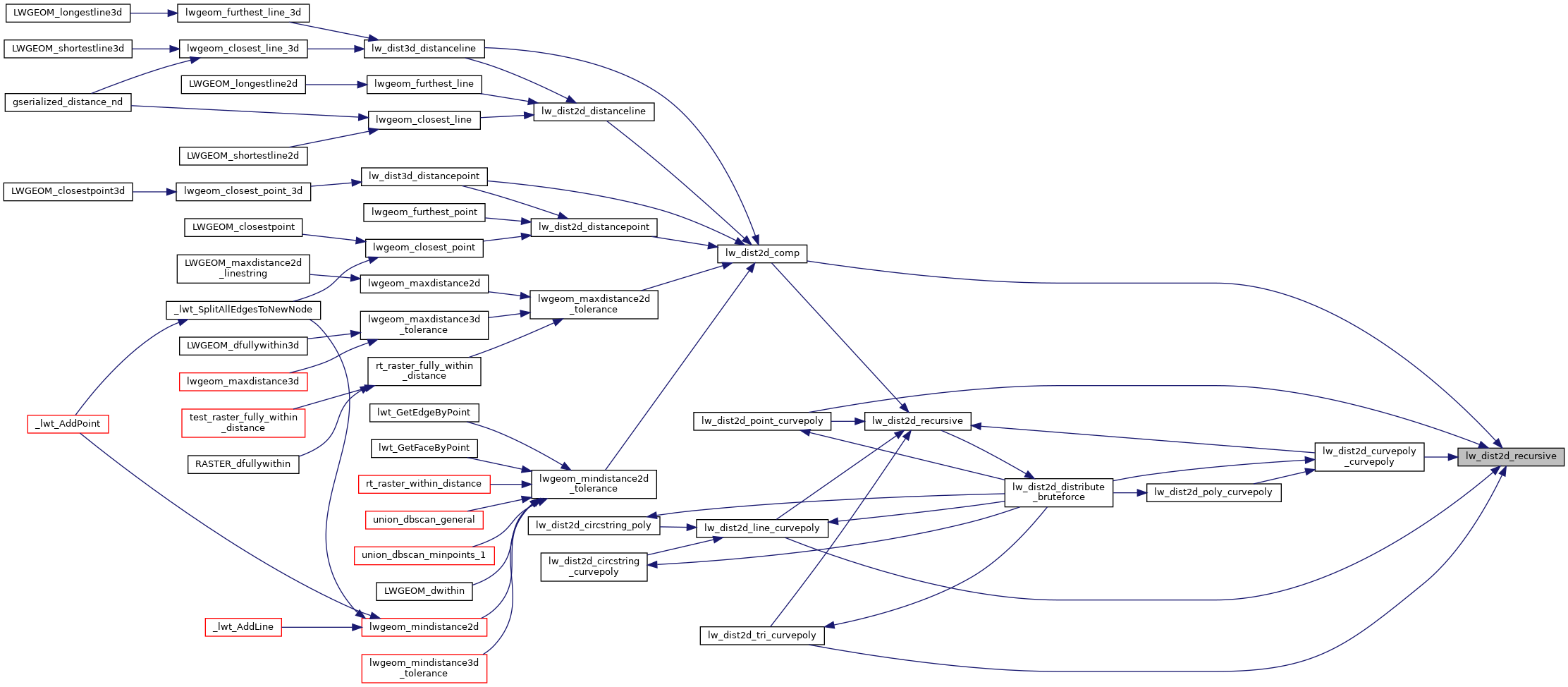
References LWGEOM::bbox, DIST_MAX, DIST_MIN, DISTPTS::distance, LWCOLLECTION::geoms, LINETYPE, lw_dist2d_check_overlap(), lw_dist2d_distribute_bruteforce(), lw_dist2d_distribute_fast(), lw_dist2d_is_collection(), lw_dist2d_recursive(), LW_FALSE, LW_TRUE, LWDEBUG, LWDEBUGF, lwgeom_add_bbox(), lwgeom_as_lwcollection(), lwgeom_is_empty(), DISTPTS::mode, LWCOLLECTION::ngeoms, POLYGONTYPE, DISTPTS::tolerance, TRIANGLETYPE, and LWGEOM::type.

Referenced by lw_dist2d_comp(), lw_dist2d_curvepoly_curvepoly(), lw_dist2d_line_curvepoly(), lw_dist2d_point_curvepoly(), lw_dist2d_recursive(), and lw_dist2d_tri_curvepoly().

Here is the call graph for this function:
Here is the caller graph for this function: