PostGIS  3.6.1dev-r@@SVN_REVISION@@

◆ lw_dist2d_seg_seg()

int lw_dist2d_seg_seg ( const POINT2D A,
const POINT2D B,
const POINT2D C,
const POINT2D D,
DISTPTS dl 
)

Finds the shortest distance between two segments.

This function is changed so it is not doing any comparison of distance but just sending every possible combination further to lw_dist2d_pt_seg

Definition at line 1830 of file measures.c.

1831 {
1832  double s_top, s_bot, s;
1833  double r_top, r_bot, r;
1834 
1835  /*A and B are the same point */
1836  if ((A->x == B->x) && (A->y == B->y))
1837  {
1838  return lw_dist2d_pt_seg(A, C, D, dl);
1839  }
1840 
1841  /*U and V are the same point */
1842  if ((C->x == D->x) && (C->y == D->y))
1843  {
1844  dl->twisted = ((dl->twisted) * (-1));
1845  return lw_dist2d_pt_seg(D, A, B, dl);
1846  }
1847 
1848  /* AB and CD are line segments */
1849  /* from comp.graphics.algo
1850 
1851  Solving the above for r and s yields
1852  (Ay-Cy)(Dx-Cx)-(Ax-Cx)(Dy-Cy)
1853  r = ----------------------------- (eqn 1)
1854  (Bx-Ax)(Dy-Cy)-(By-Ay)(Dx-Cx)
1855 
1856  (Ay-Cy)(Bx-Ax)-(Ax-Cx)(By-Ay)
1857  s = ----------------------------- (eqn 2)
1858  (Bx-Ax)(Dy-Cy)-(By-Ay)(Dx-Cx)
1859  Let P be the position vector of the intersection point, then
1860  P=A+r(B-A) or
1861  Px=Ax+r(Bx-Ax)
1862  Py=Ay+r(By-Ay)
1863  By examining the values of r & s, you can also determine some other limiting conditions:
1864  If 0<=r<=1 & 0<=s<=1, intersection exists
1865  r<0 or r>1 or s<0 or s>1 line segments do not intersect
1866  If the denominator in eqn 1 is zero, AB & CD are parallel
1867  If the numerator in eqn 1 is also zero, AB & CD are collinear.
1868 
1869  */
1870  r_top = (A->y - C->y) * (D->x - C->x) - (A->x - C->x) * (D->y - C->y);
1871  r_bot = (B->x - A->x) * (D->y - C->y) - (B->y - A->y) * (D->x - C->x);
1872 
1873  s_top = (A->y - C->y) * (B->x - A->x) - (A->x - C->x) * (B->y - A->y);
1874  s_bot = (B->x - A->x) * (D->y - C->y) - (B->y - A->y) * (D->x - C->x);
1875 
1876  if ((r_bot == 0) || (s_bot == 0))
1877  {
1878  if ((lw_dist2d_pt_seg(A, C, D, dl)) && (lw_dist2d_pt_seg(B, C, D, dl)))
1879  {
1880  /* change the order of inputted geometries and that we notice by changing sign on dl->twisted*/
1881  dl->twisted *= -1;
1882  return ((lw_dist2d_pt_seg(C, A, B, dl)) && (lw_dist2d_pt_seg(D, A, B, dl)));
1883  }
1884  else
1885  return LW_FALSE; /* if any of the calls to lw_dist2d_pt_seg goes wrong we return false*/
1886  }
1887 
1888  s = s_top / s_bot;
1889  r = r_top / r_bot;
1890 
1891  if (((r < 0) || (r > 1) || (s < 0) || (s > 1)) || (dl->mode == DIST_MAX))
1892  {
1893  if ((lw_dist2d_pt_seg(A, C, D, dl)) && (lw_dist2d_pt_seg(B, C, D, dl)))
1894  {
1895  /* change the order of inputted geometries and that we notice by changing sign on dl->twisted*/
1896  dl->twisted *= -1;
1897  return ((lw_dist2d_pt_seg(C, A, B, dl)) && (lw_dist2d_pt_seg(D, A, B, dl)));
1898  }
1899  else
1900  return LW_FALSE; /* if any of the calls to lw_dist2d_pt_seg goes wrong we return false*/
1901  }
1902  else
1903  {
1904  /* If there is intersection we identify the intersection point and return it but only if we are looking
1905  * for mindistance */
1906  if (dl->mode == DIST_MIN)
1907  {
1908  POINT2D theP;
1909 
1910  if (((A->x == C->x) && (A->y == C->y)) || ((A->x == D->x) && (A->y == D->y)))
1911  {
1912  theP.x = A->x;
1913  theP.y = A->y;
1914  }
1915  else if (((B->x == C->x) && (B->y == C->y)) || ((B->x == D->x) && (B->y == D->y)))
1916  {
1917  theP.x = B->x;
1918  theP.y = B->y;
1919  }
1920  else
1921  {
1922  theP.x = A->x + r * (B->x - A->x);
1923  theP.y = A->y + r * (B->y - A->y);
1924  }
1925  lw_dist2d_distpts_set(dl, 0, &theP, &theP);
1926  }
1927  return LW_TRUE;
1928  }
1929 }
char * s
Definition: cu_in_wkt.c:23
char * r
Definition: cu_in_wkt.c:24
#define LW_FALSE
Definition: liblwgeom.h:94
#define LW_TRUE
Return types for functions with status returns.
Definition: liblwgeom.h:93
static void lw_dist2d_distpts_set(DISTPTS *dl, double distance, const POINT2D *p1, const POINT2D *p2)
Definition: measures.c:81
int lw_dist2d_pt_seg(const POINT2D *p, const POINT2D *A, const POINT2D *B, DISTPTS *dl)
lw_dist2d_comp from p to line A->B This one is now sending every occasion to lw_dist2d_pt_pt Before i...
Definition: measures.c:2217
#define DIST_MIN
Definition: measures.h:44
#define DIST_MAX
Definition: measures.h:43
int twisted
Definition: measures.h:55
int mode
Definition: measures.h:54
double y
Definition: liblwgeom.h:390
double x
Definition: liblwgeom.h:390

References DIST_MAX, DIST_MIN, lw_dist2d_distpts_set(), lw_dist2d_pt_seg(), LW_FALSE, LW_TRUE, DISTPTS::mode, r, s, DISTPTS::twisted, POINT2D::x, and POINT2D::y.

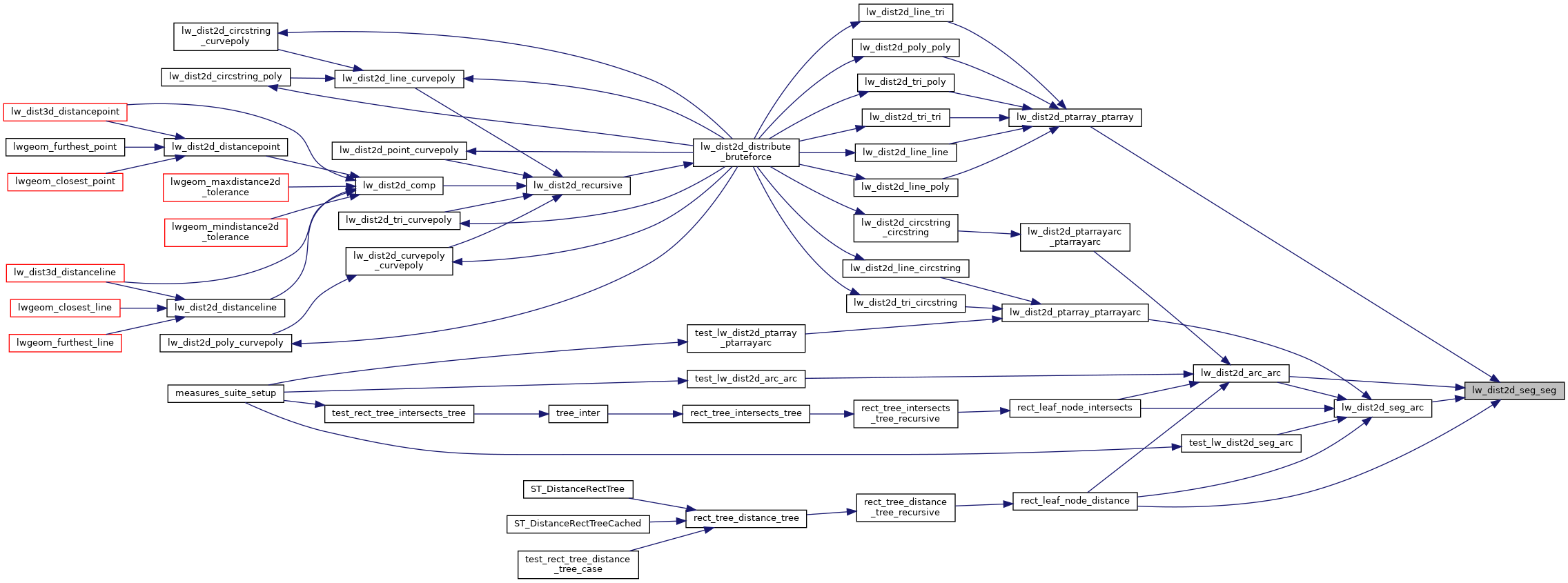
Referenced by lw_dist2d_arc_arc(), lw_dist2d_ptarray_ptarray(), lw_dist2d_seg_arc(), and rect_leaf_node_distance().

Here is the call graph for this function:
Here is the caller graph for this function: