PostGIS  3.6.1dev-r@@SVN_REVISION@@

◆ within()

Datum within ( PG_FUNCTION_ARGS  )

Definition at line 577 of file lwgeom_geos_predicates.c.

578 {
579  SHARED_GSERIALIZED *shared_geom1 = ToastCacheGetGeometry(fcinfo, 0);
580  SHARED_GSERIALIZED *shared_geom2 = ToastCacheGetGeometry(fcinfo, 1);
581  const GSERIALIZED *geom1 = shared_gserialized_get(shared_geom1);
582  const GSERIALIZED *geom2 = shared_gserialized_get(shared_geom2);
583  int result;
584  GEOSGeometry *g1, *g2;
585  GBOX box1, box2;
586  PrepGeomCache *prep_cache;
587 
588  gserialized_error_if_srid_mismatch(geom1, geom2, __func__);
589 
590  /* A.Contains(Empty) == FALSE */
591  if (gserialized_is_empty(geom1) || gserialized_is_empty(geom2))
592  PG_RETURN_BOOL(false);
593 
594  POSTGIS_DEBUGF(3, "Contains: type1: %d, type2: %d", gserialized_get_type(geom1), gserialized_get_type(geom2));
595 
596  /*
597  ** Short-circuit 1: if geom1 bounding box is not completely inside
598  ** geom2 bounding box we can return FALSE.
599  */
600  if (gserialized_get_gbox_p(geom1, &box1) &&
601  gserialized_get_gbox_p(geom2, &box2))
602  {
603  if (!gbox_within_2d(&box1, &box2))
604  PG_RETURN_BOOL(false);
605  }
606 
607  /*
608  ** Short-circuit 2: if geom2 is a polygon and geom1 is a point
609  ** call the point-in-polygon function.
610  */
611  if (is_poly(geom2) && is_point(geom1))
612  {
613  const GSERIALIZED *gpoint = shared_gserialized_get(shared_geom1);
614  LWGEOM *lwpt = lwgeom_from_gserialized(gpoint);
615  IntervalTree *itree = GetIntervalTree(fcinfo, shared_geom2);
616  bool result = itree_pip_contains(itree, lwpt);
617  lwgeom_free(lwpt);
618  PG_RETURN_BOOL(result);
619  }
620 
621  initGEOS(lwpgnotice, lwgeom_geos_error);
622 
623  prep_cache = GetPrepGeomCache(fcinfo, NULL, shared_geom2);
624  if ( prep_cache && prep_cache->prepared_geom && prep_cache->gcache.argnum == 2 )
625  {
626  g1 = POSTGIS2GEOS(geom1);
627  if (!g1)
628  HANDLE_GEOS_ERROR("Geometry could not be converted to GEOS");
629 
630  result = GEOSPreparedContains(prep_cache->prepared_geom, g1);
631  GEOSGeom_destroy(g1);
632  }
633  else
634  {
635  g1 = POSTGIS2GEOS(geom1);
636  if (!g1) HANDLE_GEOS_ERROR("First argument geometry could not be converted to GEOS");
637  g2 = POSTGIS2GEOS(geom2);
638  if (!g2)
639  {
640  HANDLE_GEOS_ERROR("Second argument geometry could not be converted to GEOS");
641  GEOSGeom_destroy(g1);
642  }
643  result = GEOSWithin(g1, g2);
644  GEOSGeom_destroy(g1);
645  GEOSGeom_destroy(g2);
646  }
647 
648  if ( result == 2 ) HANDLE_GEOS_ERROR("GEOSWithin");
649 
650  PG_RETURN_BOOL(result > 0);
651 }
char result[OUT_DOUBLE_BUFFER_SIZE]
Definition: cu_print.c:267
int gbox_within_2d(const GBOX *g1, const GBOX *g2)
Return LW_TRUE if the first GBOX is within the second on the 2d plane, LW_FALSE otherwise.
Definition: gbox.c:351
void gserialized_error_if_srid_mismatch(const GSERIALIZED *g1, const GSERIALIZED *g2, const char *funcname)
Definition: gserialized.c:432
int gserialized_get_gbox_p(const GSERIALIZED *g, GBOX *gbox)
Read the box from the GSERIALIZED or calculate it if necessary.
Definition: gserialized.c:94
LWGEOM * lwgeom_from_gserialized(const GSERIALIZED *g)
Allocate a new LWGEOM from a GSERIALIZED.
Definition: gserialized.c:268
int gserialized_is_empty(const GSERIALIZED *g)
Check if a GSERIALIZED is empty without deserializing first.
Definition: gserialized.c:181
uint32_t gserialized_get_type(const GSERIALIZED *g)
Extract the geometry type from the serialized form (it hides in the anonymous data area,...
Definition: gserialized.c:118
void lwgeom_geos_error(const char *fmt,...)
void lwgeom_free(LWGEOM *geom)
Definition: lwgeom.c:1218
static char is_point(const GSERIALIZED *g)
static char is_poly(const GSERIALIZED *g)
PrepGeomCache * GetPrepGeomCache(FunctionCallInfo fcinfo, SHARED_GSERIALIZED *g1, SHARED_GSERIALIZED *g2)
Given a couple potential geometries and a function call context, return a prepared structure for one ...
IntervalTree * GetIntervalTree(FunctionCallInfo fcinfo, SHARED_GSERIALIZED *g1)
Checks for a cache hit against the provided geometry and returns a pre-built index structure (RTREE_P...
Definition: lwgeom_itree.c:114
bool itree_pip_contains(const IntervalTree *itree, const LWGEOM *lwpoints)
Definition: lwgeom_itree.c:140
GEOSGeometry * POSTGIS2GEOS(const GSERIALIZED *pglwgeom)
#define HANDLE_GEOS_ERROR(label)
const GEOSPreparedGeometry * prepared_geom

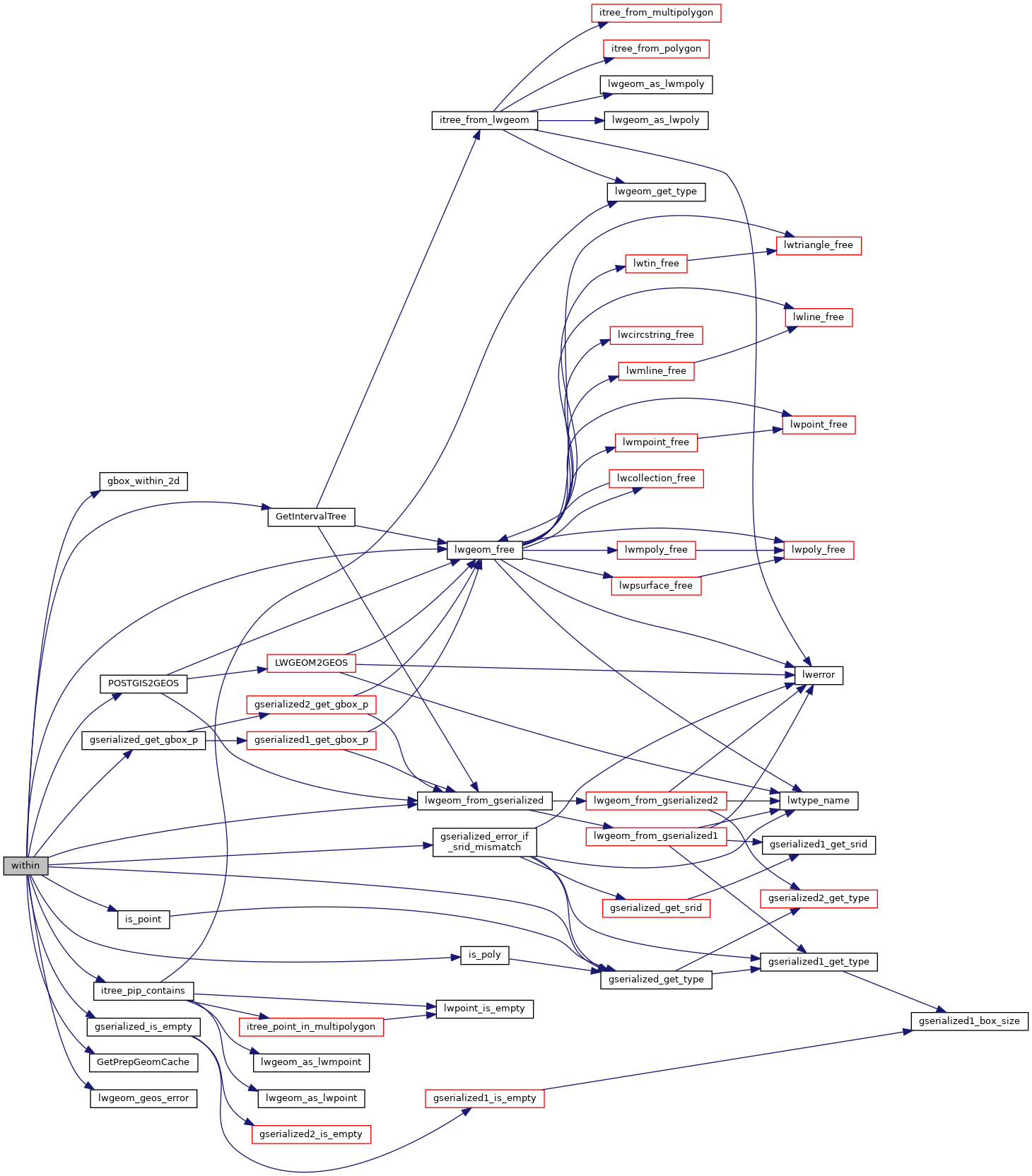
References gbox_within_2d(), PrepGeomCache::gcache, GetIntervalTree(), GetPrepGeomCache(), gserialized_error_if_srid_mismatch(), gserialized_get_gbox_p(), gserialized_get_type(), gserialized_is_empty(), HANDLE_GEOS_ERROR, is_point(), is_poly(), itree_pip_contains(), lwgeom_free(), lwgeom_from_gserialized(), lwgeom_geos_error(), POSTGIS2GEOS(), PrepGeomCache::prepared_geom, and result.

Referenced by lwgeom_cpa_within(), and rt_raster_intersects().

Here is the call graph for this function:
Here is the caller graph for this function: