PostGIS  3.6.1dev-r@@SVN_REVISION@@

◆ covers()

Datum covers ( PG_FUNCTION_ARGS  )

Definition at line 722 of file lwgeom_geos_predicates.c.

723 {
724  SHARED_GSERIALIZED *shared_geom1 = ToastCacheGetGeometry(fcinfo, 0);
725  SHARED_GSERIALIZED *shared_geom2 = ToastCacheGetGeometry(fcinfo, 1);
726  const GSERIALIZED *geom1 = shared_gserialized_get(shared_geom1);
727  const GSERIALIZED *geom2 = shared_gserialized_get(shared_geom2);
728  int result;
729  GBOX box1, box2;
730  PrepGeomCache *prep_cache;
731 
732  POSTGIS_DEBUGF(3, "Covers: type1: %d, type2: %d", gserialized_get_type(geom1), gserialized_get_type(geom2));
733 
734  /* A.Covers(Empty) == FALSE */
735  if ( gserialized_is_empty(geom1) || gserialized_is_empty(geom2) )
736  PG_RETURN_BOOL(false);
737 
738  gserialized_error_if_srid_mismatch(geom1, geom2, __func__);
739 
740  /*
741  * Short-circuit 1: if geom2 bounding box is not completely inside
742  * geom1 bounding box we can return FALSE.
743  */
744  if ( gserialized_get_gbox_p(geom1, &box1) &&
745  gserialized_get_gbox_p(geom2, &box2) )
746  {
747  if ( ! gbox_contains_2d(&box1, &box2) )
748  {
749  PG_RETURN_BOOL(false);
750  }
751  }
752  /*
753  * Short-circuit 2: if geom2 is a point and geom1 is a polygon
754  * call the point-in-polygon function.
755  */
756  if (is_poly(geom1) && is_point(geom2))
757  {
758  const GSERIALIZED *gpoint = shared_gserialized_get(shared_geom2);
759  LWGEOM *lwpt = lwgeom_from_gserialized(gpoint);
760  IntervalTree *itree = GetIntervalTree(fcinfo, shared_geom1);
761  bool result = itree_pip_covers(itree, lwpt);
762  lwgeom_free(lwpt);
763  PG_RETURN_BOOL(result);
764  }
765 
766  initGEOS(lwpgnotice, lwgeom_geos_error);
767 
768  prep_cache = GetPrepGeomCache(fcinfo, shared_geom1, 0);
769  if ( prep_cache && prep_cache->prepared_geom && prep_cache->gcache.argnum == 1 )
770  {
771  GEOSGeometry *g1 = POSTGIS2GEOS(geom2);
772  if (!g1) HANDLE_GEOS_ERROR("First argument geometry could not be converted to GEOS");
773  result = GEOSPreparedCovers( prep_cache->prepared_geom, g1);
774  GEOSGeom_destroy(g1);
775  }
776  else
777  {
778  GEOSGeometry *g1, *g2;
779 
780  g1 = POSTGIS2GEOS(geom1);
781  if (!g1) HANDLE_GEOS_ERROR("First argument geometry could not be converted to GEOS");
782  g2 = POSTGIS2GEOS(geom2);
783  if (!g2)
784  {
785  GEOSGeom_destroy(g1);
786  HANDLE_GEOS_ERROR("Second argument geometry could not be converted to GEOS");
787  }
788  result = GEOSRelatePattern( g1, g2, "******FF*" );
789  GEOSGeom_destroy(g1);
790  GEOSGeom_destroy(g2);
791  }
792 
793  if (result == 2) HANDLE_GEOS_ERROR("GEOSCovers");
794 
795  PG_RETURN_BOOL(result);
796 }
char result[OUT_DOUBLE_BUFFER_SIZE]
Definition: cu_print.c:267
int gbox_contains_2d(const GBOX *g1, const GBOX *g2)
Return LW_TRUE if the first GBOX contains the second on the 2d plane, LW_FALSE otherwise.
Definition: gbox.c:339
void gserialized_error_if_srid_mismatch(const GSERIALIZED *g1, const GSERIALIZED *g2, const char *funcname)
Definition: gserialized.c:432
int gserialized_get_gbox_p(const GSERIALIZED *g, GBOX *gbox)
Read the box from the GSERIALIZED or calculate it if necessary.
Definition: gserialized.c:94
LWGEOM * lwgeom_from_gserialized(const GSERIALIZED *g)
Allocate a new LWGEOM from a GSERIALIZED.
Definition: gserialized.c:268
int gserialized_is_empty(const GSERIALIZED *g)
Check if a GSERIALIZED is empty without deserializing first.
Definition: gserialized.c:181
uint32_t gserialized_get_type(const GSERIALIZED *g)
Extract the geometry type from the serialized form (it hides in the anonymous data area,...
Definition: gserialized.c:118
void lwgeom_geos_error(const char *fmt,...)
void lwgeom_free(LWGEOM *geom)
Definition: lwgeom.c:1218
static char is_point(const GSERIALIZED *g)
static char is_poly(const GSERIALIZED *g)
PrepGeomCache * GetPrepGeomCache(FunctionCallInfo fcinfo, SHARED_GSERIALIZED *g1, SHARED_GSERIALIZED *g2)
Given a couple potential geometries and a function call context, return a prepared structure for one ...
IntervalTree * GetIntervalTree(FunctionCallInfo fcinfo, SHARED_GSERIALIZED *g1)
Checks for a cache hit against the provided geometry and returns a pre-built index structure (RTREE_P...
Definition: lwgeom_itree.c:114
bool itree_pip_covers(const IntervalTree *itree, const LWGEOM *lwpoints)
Definition: lwgeom_itree.c:185
GEOSGeometry * POSTGIS2GEOS(const GSERIALIZED *pglwgeom)
#define HANDLE_GEOS_ERROR(label)
const GEOSPreparedGeometry * prepared_geom

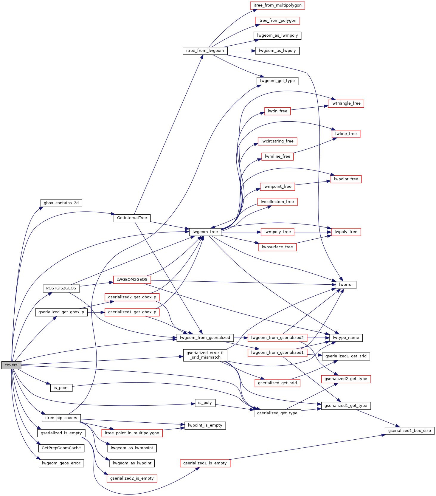
References gbox_contains_2d(), PrepGeomCache::gcache, GetIntervalTree(), GetPrepGeomCache(), gserialized_error_if_srid_mismatch(), gserialized_get_gbox_p(), gserialized_get_type(), gserialized_is_empty(), HANDLE_GEOS_ERROR, is_point(), is_poly(), itree_pip_covers(), lwgeom_free(), lwgeom_from_gserialized(), lwgeom_geos_error(), POSTGIS2GEOS(), PrepGeomCache::prepared_geom, and result.

Referenced by lwt_AddPolygon(), rt_raster_compute_skewed_raster(), and rt_raster_covers().

Here is the call graph for this function:
Here is the caller graph for this function: