PostGIS  3.6.1dev-r@@SVN_REVISION@@

◆ uint64_interleave_2()

static uint64_t uint64_interleave_2 ( uint64_t  x,
uint64_t  y 
)
inlinestatic

Definition at line 237 of file lwinline.h.

238 {
239  x = (x | (x << 16)) & 0x0000FFFF0000FFFFULL;
240  x = (x | (x << 8)) & 0x00FF00FF00FF00FFULL;
241  x = (x | (x << 4)) & 0x0F0F0F0F0F0F0F0FULL;
242  x = (x | (x << 2)) & 0x3333333333333333ULL;
243  x = (x | (x << 1)) & 0x5555555555555555ULL;
244 
245  y = (y | (y << 16)) & 0x0000FFFF0000FFFFULL;
246  y = (y | (y << 8)) & 0x00FF00FF00FF00FFULL;
247  y = (y | (y << 4)) & 0x0F0F0F0F0F0F0F0FULL;
248  y = (y | (y << 2)) & 0x3333333333333333ULL;
249  y = (y | (y << 1)) & 0x5555555555555555ULL;
250 
251  return x | (y << 1);
252 }

References pixval::x, and pixval::y.

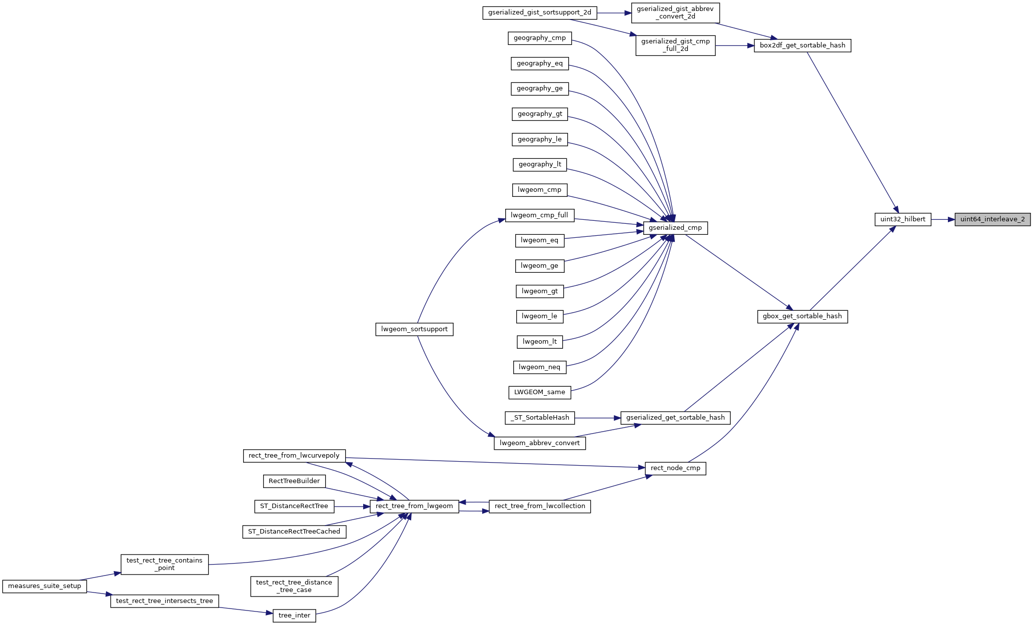
Referenced by uint32_hilbert().

Here is the caller graph for this function: