PostGIS 3.6.2dev-r@@SVN_REVISION@@
Loading...
Searching...
No Matches

◆ ST_AsGeoJsonRow()

Datum ST_AsGeoJsonRow ( PG_FUNCTION_ARGS  )

Definition at line 85 of file lwgeom_out_geojson.c.

86{
87 Datum array = PG_GETARG_DATUM(0);
88 text *geom_column_text = PG_GETARG_TEXT_P(1);
89 char *geom_column = PG_ARGISNULL(1) ? "" : text_to_cstring(geom_column_text);
90 int32 maxdecimaldigits = PG_GETARG_INT32(2);
91 bool do_pretty = PG_GETARG_BOOL(3);
92 text *id_column_text = PG_GETARG_TEXT_P(4);
93 char *id_column = PG_ARGISNULL(4) ? "" : text_to_cstring(id_column_text);
94 StringInfoData result;
95 Oid geom_oid = InvalidOid;
96 Oid geog_oid = InvalidOid;
97
98 /* We need to initialize the internal cache to access it later via postgis_oid() */
99 postgis_initialize_cache();
100 geom_oid = postgis_oid(GEOMETRYOID);
101 geog_oid = postgis_oid(GEOGRAPHYOID);
102
103 if (strlen(geom_column) == 0)
104 geom_column = NULL;
105 if (strlen(id_column) == 0)
106 id_column = NULL;
107
108 initStringInfo(&result);
109
110 composite_to_geojson(fcinfo, array, geom_column, id_column, maxdecimaldigits, &result, do_pretty, geom_oid, geog_oid);
111
112 PG_RETURN_TEXT_P(cstring_to_text_with_len(result.data, result.len));
113}
char result[OUT_DOUBLE_BUFFER_SIZE]
Definition cu_print.c:267
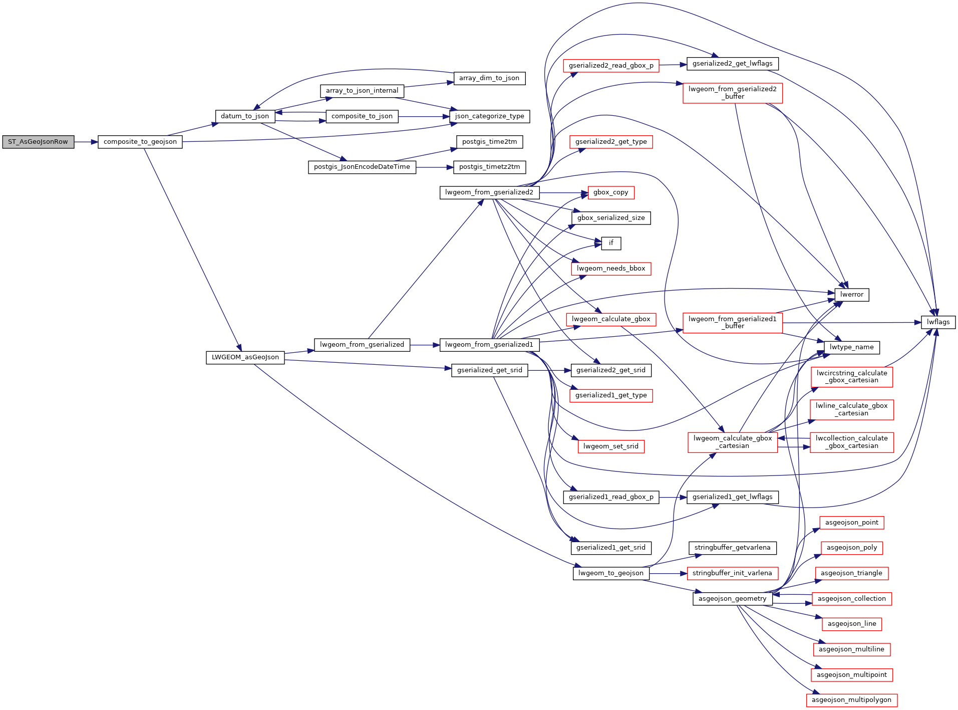
static void composite_to_geojson(FunctionCallInfo fcinfo, Datum composite, char *geom_column_name, char *id_column_name, int32 maxdecimaldigits, StringInfo result, bool use_line_feeds, Oid geom_oid, Oid geog_oid)
unsigned int int32
Definition shpopen.c:54

References composite_to_geojson(), and result.

Here is the call graph for this function: