PostGIS 3.6.2dev-r@@SVN_REVISION@@
Loading...
Searching...
No Matches

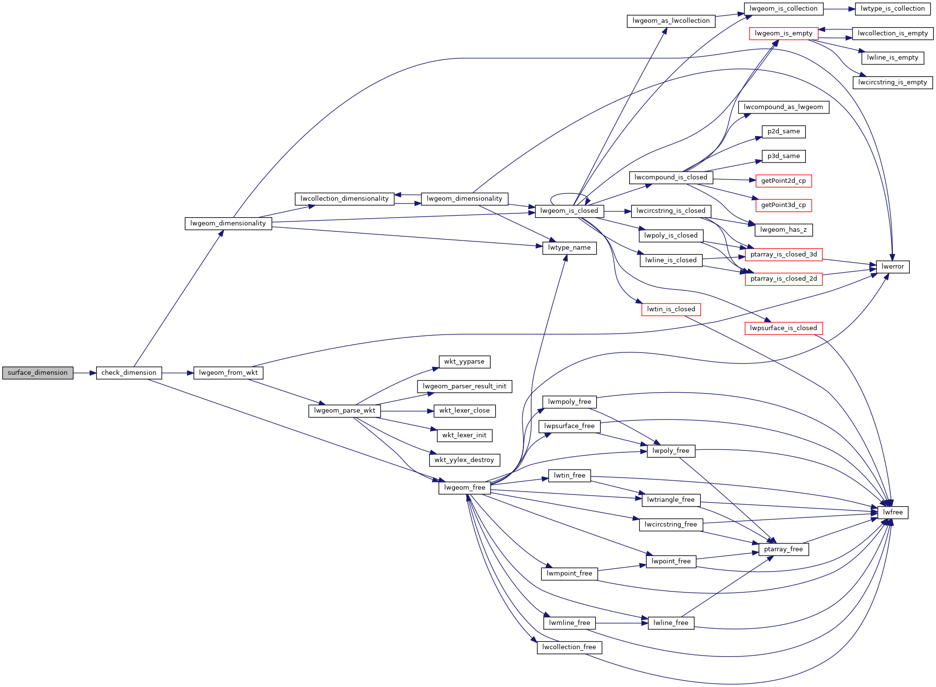
◆ surface_dimension()

void surface_dimension ( void  )

Definition at line 384 of file cu_surface.c.

385{
386 /* 2D */
387 check_dimension("POLYHEDRALSURFACE(((0 0,0 1,1 1,0 0)))", 2);
388 check_dimension("TIN(((0 0,0 1,1 1,0 0)))", 2);
389
390 /* 3D single face */
391 check_dimension("POLYHEDRALSURFACE(((0 0 0,0 0 1,0 1 0,0 0 0)))", 2);
392 check_dimension("TIN(((0 0 0,0 0 1,0 1 0,0 0 0)))", 2);
393
394 /* Tetrahedron */
395 check_dimension("POLYHEDRALSURFACE(((0 0 0,0 0 1,0 1 0,0 0 0)),((0 0 0,0 1 0,1 0 0,0 0 0)),((0 0 0,1 0 0,0 0 1,0 0 0)),((1 0 0,0 1 0,0 0 1,1 0 0)))", 3);
396 check_dimension("TIN(((0 0 0,0 0 1,0 1 0,0 0 0)),((0 0 0,0 1 0,1 0 0,0 0 0)),((0 0 0,1 0 0,0 0 1,0 0 0)),((1 0 0,0 1 0,0 0 1,1 0 0)))", 3);
397}
static void check_dimension(char *ewkt, int dim)
Definition cu_surface.c:373

References check_dimension().

Referenced by surface_suite_setup().

Here is the call graph for this function:
Here is the caller graph for this function: