PostGIS 3.6.2dev-r@@SVN_REVISION@@
Loading...
Searching...
No Matches

◆ lwt_Polygonize()

int lwt_Polygonize ( LWT_TOPOLOGY topo)

Definition at line 802 of file lwgeom_topo_polygonizer.c.

803{
804 /*
805 Fetch all edges
806 Sort edges by edge_id
807 Mark all edges' left and right face as -1
808 Iteratively:
809 Fetch next edge with left or right face == -1
810 For each side with face == -1:
811 Find ring on its side
812 If ring is CCW:
813 create a new face, assign to the ring edges' appropriate side
814 If ring is CW (face needs to be same of external):
815 assign a negative face_id the ring edges' appropriate side
816 Now for each edge with a negative face_id on the side:
817 Find containing face (mbr cache and all)
818 Update with id of containing face
819 */
820
821 const LWT_BE_IFACE *iface = topo->be_iface;
822 LWT_ISO_EDGE *edge;
823 int numfaces = -1;
824 LWT_ISO_EDGE_TABLE edgetable;
825 LWT_EDGERING_ARRAY holes, shells;
826 int i;
827 int err = 0;
828
831
832 initGEOS(lwnotice, lwgeom_geos_error);
833
834 /*
835 Check if Topology already contains some Face
836 (ignoring the Universal Face)
837 */
838 numfaces = _lwt_CheckFacesExist(topo);
839 if ( numfaces != 0 ) {
840 if ( numfaces > 0 ) {
841 /* Faces exist */
842 lwerror("Polygonize: face table is not empty.");
843 }
844 /* Backend error, message should have been printed already */
845 return -1;
846 }
847
848
849 edgetable.edges = _lwt_FetchAllEdges(topo, &(edgetable.size));
850 if ( ! edgetable.edges ) {
851 if (edgetable.size == 0) {
852 /* not an error: no Edges */
853 return 0;
854 }
855 /* error should have been printed already */
856 return -1;
857 }
858
859 /* Sort edges by ID (to allow btree searches) */
860 qsort(edgetable.edges, edgetable.size, sizeof(LWT_ISO_EDGE), compare_iso_edges_by_id);
861
862 /* Mark all edges as unvisited */
863 for (i=0; i<edgetable.size; ++i)
864 edgetable.edges[i].face_left = edgetable.edges[i].face_right = -1;
865
866 i = 0;
867 while (1)
868 {
869 i = _lwt_FetchNextUnvisitedEdge(topo, &edgetable, i);
870 if ( i < 0 ) break; /* end of unvisited */
871 edge = &(edgetable.edges[i]);
872
873 LWT_ELEMID newface = -1;
874
875 LWDEBUGF(1, "Next face-missing edge has id:%lld, face_left:%lld, face_right:%lld",
876 edge->edge_id, edge->face_left, edge->face_right);
877 if ( edge->face_left == -1 )
878 {
879 err = _lwt_RegisterFaceOnEdgeSide(topo, edge, 1, &edgetable,
880 &holes, &shells, &newface);
881 if ( err ) break;
882 LWDEBUGF(1, "New face on the left of edge %lld is %lld",
883 edge->edge_id, newface);
884 edge->face_left = newface;
885 }
886 if ( edge->face_right == -1 )
887 {
888 err = _lwt_RegisterFaceOnEdgeSide(topo, edge, -1, &edgetable,
889 &holes, &shells, &newface);
890 if ( err ) break;
891 LWDEBUGF(1, "New face on the right of edge %lld is %lld",
892 edge->edge_id, newface);
893 edge->face_right = newface;
894 }
895 }
896
897 if ( err )
898 {
899 _lwt_release_edges(edgetable.edges, edgetable.size);
900 LWT_EDGERING_ARRAY_CLEAN( &holes );
901 LWT_EDGERING_ARRAY_CLEAN( &shells );
902 lwerror("Errors fetching or registering face-missing edges: %s",
904 return -1;
905 }
906
907 LWDEBUGF(1, "Found %d holes and %d shells", holes.size, shells.size);
908
909 /* TODO: sort holes by pt.x, sort shells by bbox.xmin */
910
911 /* Assign shells to holes */
912 for (i=0; i<holes.size; ++i)
913 {
914 LWT_ELEMID containing_face;
915 LWT_EDGERING *ring = holes.rings[i];
916
917 containing_face = _lwt_FindFaceContainingRing(topo, ring, &shells);
918 LWDEBUGF(1, "Ring %d contained by face %" LWTFMT_ELEMID, i, containing_face);
919 if ( containing_face == -1 )
920 {
921 _lwt_release_edges(edgetable.edges, edgetable.size);
922 LWT_EDGERING_ARRAY_CLEAN( &holes );
923 LWT_EDGERING_ARRAY_CLEAN( &shells );
924 lwerror("Errors finding face containing ring: %s",
926 return -1;
927 }
928 int ret = _lwt_UpdateEdgeRingSideFace(topo, holes.rings[i], containing_face);
929 if ( ret )
930 {
931 _lwt_release_edges(edgetable.edges, edgetable.size);
932 LWT_EDGERING_ARRAY_CLEAN( &holes );
933 LWT_EDGERING_ARRAY_CLEAN( &shells );
934 lwerror("Errors updating edgering side face: %s",
936 return -1;
937 }
938 }
939
940 LWDEBUG(1, "All holes assigned, cleaning up");
941
942 _lwt_release_edges(edgetable.edges, edgetable.size);
943
944 /* delete all shell and hole EDGERINGS */
945 LWT_EDGERING_ARRAY_CLEAN( &holes );
946 LWT_EDGERING_ARRAY_CLEAN( &shells );
947
948 return 0;
949}
void lwgeom_geos_error(const char *fmt,...)
LWT_INT64 LWT_ELEMID
Identifier of topology element.
void _lwt_release_edges(LWT_ISO_EDGE *edges, int num_edges)
const char * lwt_be_lastErrorMessage(const LWT_BE_IFACE *be)
#define LWTFMT_ELEMID
#define LWDEBUG(level, msg)
Definition lwgeom_log.h:101
#define LWDEBUGF(level, msg,...)
Definition lwgeom_log.h:106
void lwnotice(const char *fmt,...) __attribute__((format(printf
Write a notice out to the notice handler.
void void lwerror(const char *fmt,...) __attribute__((format(printf
Write a notice out to the error handler.
static int _lwt_UpdateEdgeRingSideFace(LWT_TOPOLOGY *topo, LWT_EDGERING *ring, LWT_ELEMID face)
static int _lwt_CheckFacesExist(LWT_TOPOLOGY *topo)
#define LWT_EDGERING_ARRAY_INIT(a)
static int _lwt_RegisterFaceOnEdgeSide(LWT_TOPOLOGY *topo, LWT_ISO_EDGE *edge, int side, LWT_ISO_EDGE_TABLE *edges, LWT_EDGERING_ARRAY *holes, LWT_EDGERING_ARRAY *shells, LWT_ELEMID *registered)
static LWT_ISO_EDGE * _lwt_FetchAllEdges(LWT_TOPOLOGY *topo, int *numedges)
static LWT_ELEMID _lwt_FindFaceContainingRing(LWT_TOPOLOGY *topo, LWT_EDGERING *ring, LWT_EDGERING_ARRAY *shells)
#define LWT_EDGERING_ARRAY_CLEAN(a)
static int compare_iso_edges_by_id(const void *si1, const void *si2)
static int _lwt_FetchNextUnvisitedEdge(__attribute__((__unused__)) LWT_TOPOLOGY *topo, LWT_ISO_EDGE_TABLE *etab, int from)
LWT_ELEMID face_right
LWT_ELEMID face_left
LWT_ELEMID edge_id
const LWT_BE_IFACE * be_iface

References _lwt_CheckFacesExist(), _lwt_FetchAllEdges(), _lwt_FetchNextUnvisitedEdge(), _lwt_FindFaceContainingRing(), _lwt_RegisterFaceOnEdgeSide(), _lwt_release_edges(), _lwt_UpdateEdgeRingSideFace(), LWT_TOPOLOGY_T::be_iface, compare_iso_edges_by_id(), LWT_ISO_EDGE::edge_id, LWT_ISO_EDGE_TABLE_T::edges, LWT_ISO_EDGE::face_left, LWT_ISO_EDGE::face_right, LWDEBUG, LWDEBUGF, lwerror(), lwgeom_geos_error(), lwnotice(), lwt_be_lastErrorMessage(), LWT_EDGERING_ARRAY_CLEAN, LWT_EDGERING_ARRAY_INIT, LWTFMT_ELEMID, LWT_EDGERING_ARRAY_T::rings, LWT_ISO_EDGE_TABLE_T::size, and LWT_EDGERING_ARRAY_T::size.

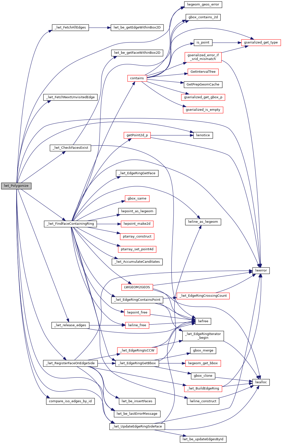
Here is the call graph for this function: