PostGIS  3.6.1dev-r@@SVN_REVISION@@

◆ GEOS2POSTGIS()

GSERIALIZED* GEOS2POSTGIS ( GEOSGeom  geom,
char  want3d 
)

Definition at line 1798 of file postgis/lwgeom_geos.c.

1799 {
1800  LWGEOM *lwgeom;
1802 
1803  lwgeom = GEOS2LWGEOM(geom, want3d);
1804  if ( ! lwgeom )
1805  {
1806  lwpgerror("%s: GEOS2LWGEOM returned NULL", __func__);
1807  return NULL;
1808  }
1809 
1810  POSTGIS_DEBUGF(4, "%s: GEOS2LWGEOM returned a %s", __func__, lwgeom_summary(lwgeom, 0));
1811 
1812  if (lwgeom_needs_bbox(lwgeom)) lwgeom_add_bbox(lwgeom);
1813 
1814  result = geometry_serialize(lwgeom);
1815  lwgeom_free(lwgeom);
1816 
1817  return result;
1818 }
char result[OUT_DOUBLE_BUFFER_SIZE]
Definition: cu_print.c:267
void(*) LWGEOM GEOS2LWGEOM)(const GEOSGeometry *geom, uint8_t want3d)
void lwgeom_free(LWGEOM *geom)
Definition: lwgeom.c:1218
int lwgeom_needs_bbox(const LWGEOM *geom)
Check whether or not a lwgeom is big enough to warrant a bounding box.
Definition: lwgeom.c:1271
char * lwgeom_summary(const LWGEOM *lwgeom, int offset)
Definition: lwgeom_debug.c:166
void lwgeom_add_bbox(LWGEOM *lwgeom)
Compute a bbox if not already computed.
Definition: lwgeom.c:695

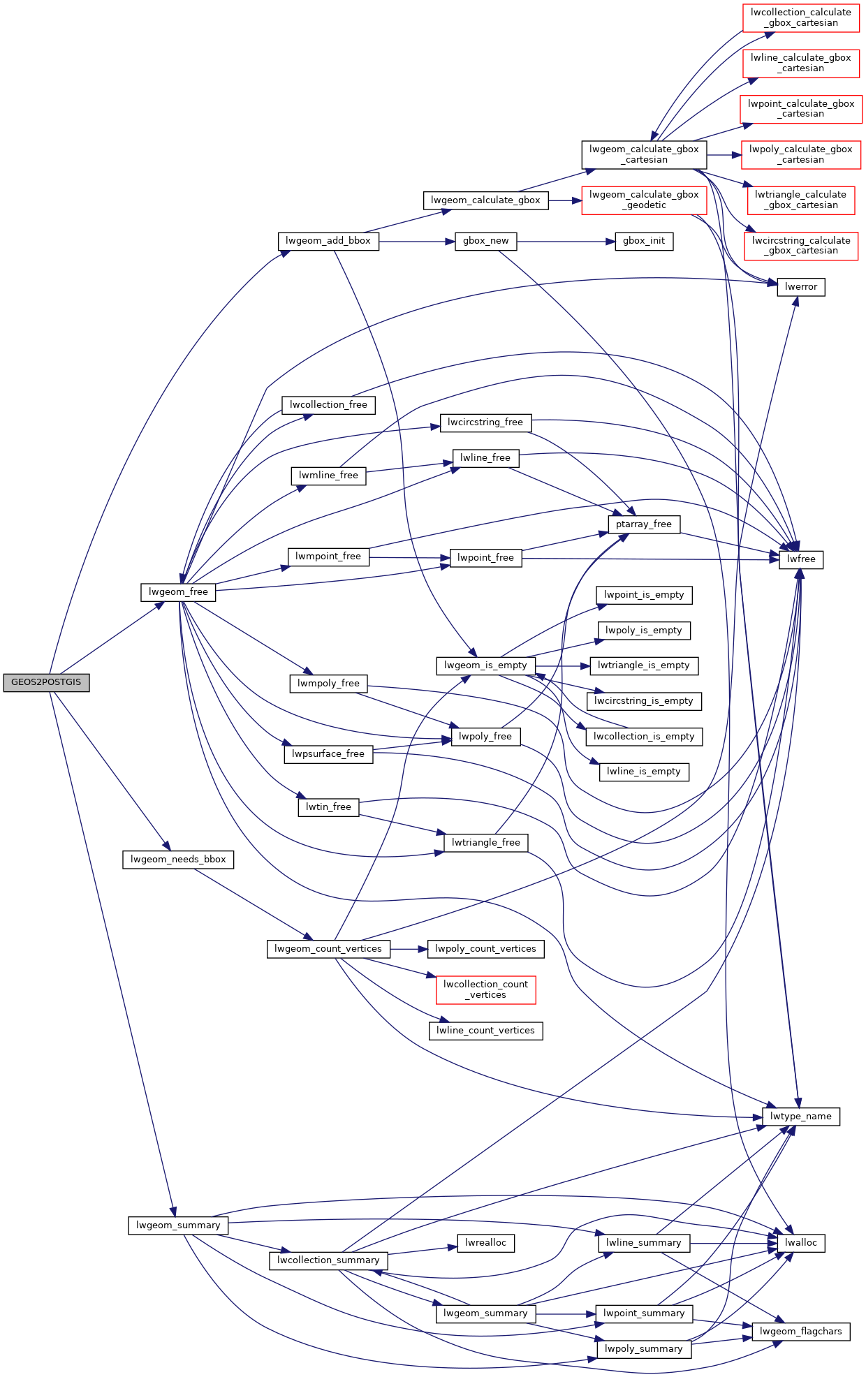
References lwgeom_add_bbox(), lwgeom_free(), lwgeom_needs_bbox(), lwgeom_summary(), and result.

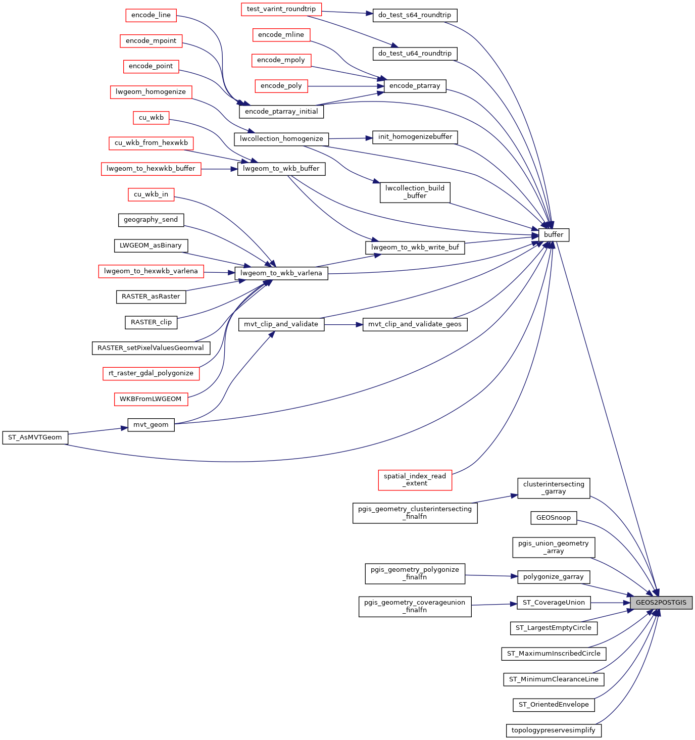
Referenced by buffer(), clusterintersecting_garray(), GEOSnoop(), pgis_union_geometry_array(), polygonize_garray(), ST_CoverageUnion(), ST_LargestEmptyCircle(), ST_MaximumInscribedCircle(), ST_MinimumClearanceLine(), ST_OrientedEnvelope(), and topologypreservesimplify().

Here is the call graph for this function:
Here is the caller graph for this function: