PostGIS
3.6.1dev-r@@SVN_REVISION@@
|
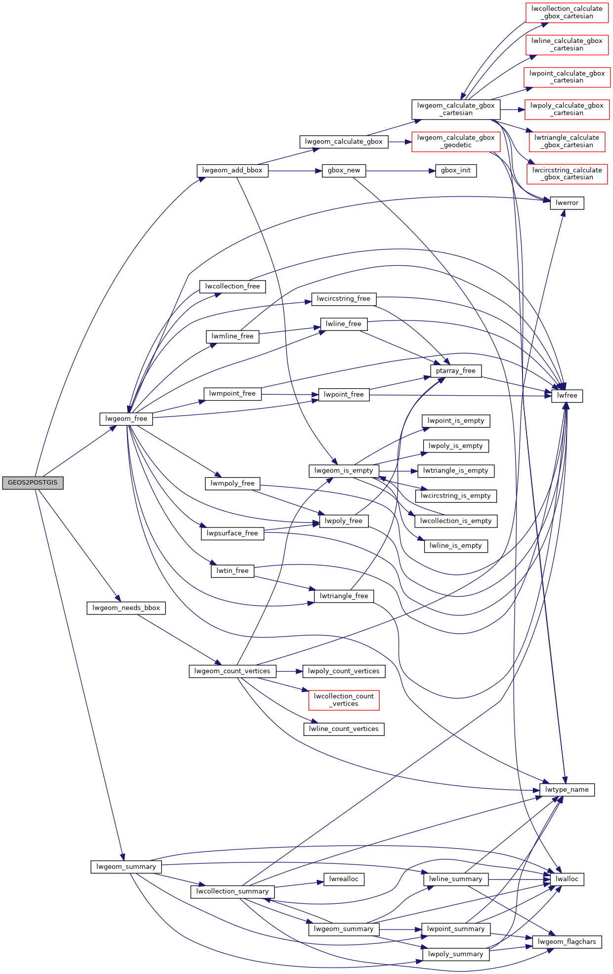
GSERIALIZED* GEOS2POSTGIS | ( | GEOSGeom | geom, |
char | want3d | ||
) |
Definition at line 1798 of file postgis/lwgeom_geos.c.
References lwgeom_add_bbox(), lwgeom_free(), lwgeom_needs_bbox(), lwgeom_summary(), and result.
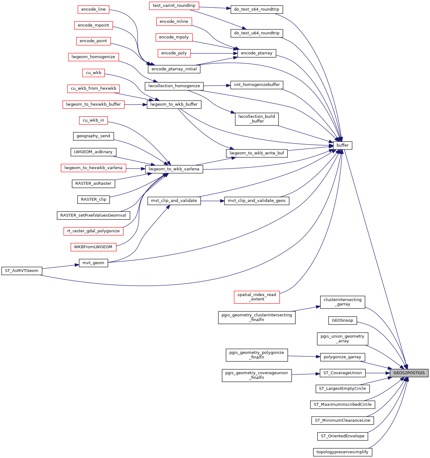
Referenced by buffer(), clusterintersecting_garray(), GEOSnoop(), pgis_union_geometry_array(), polygonize_garray(), ST_CoverageUnion(), ST_LargestEmptyCircle(), ST_MaximumInscribedCircle(), ST_MinimumClearanceLine(), ST_OrientedEnvelope(), and topologypreservesimplify().