PostGIS  3.6.1dev-r@@SVN_REVISION@@

◆ ST_Union()

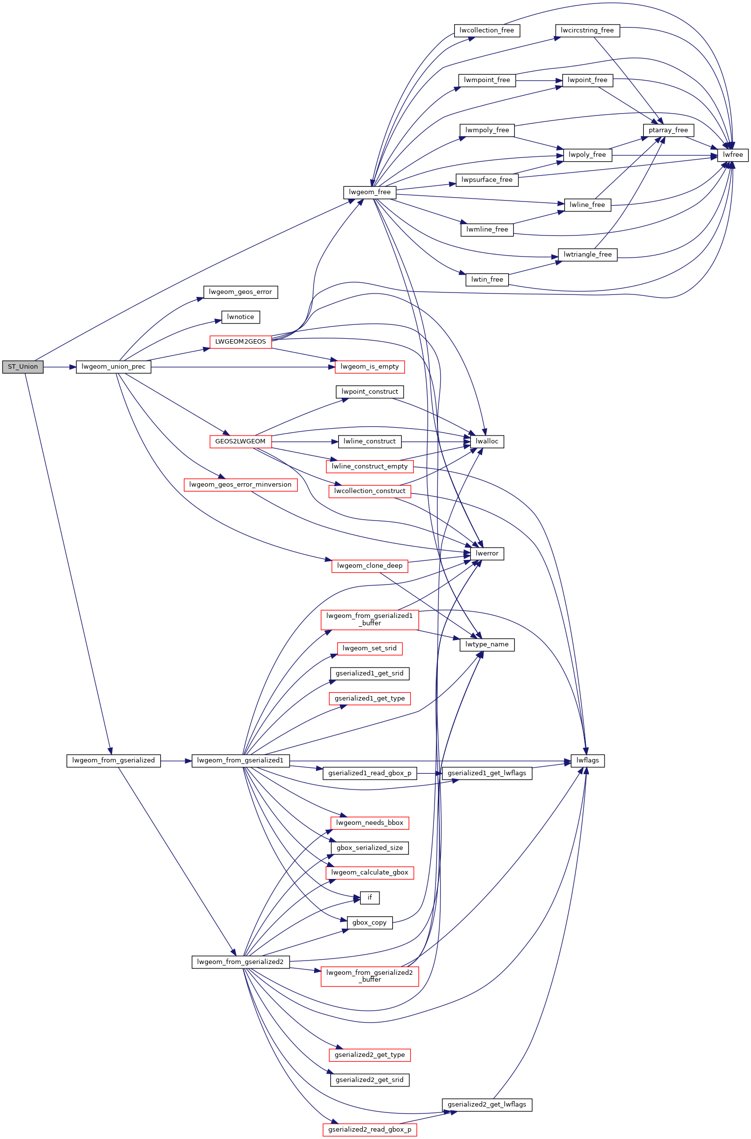
Datum ST_Union ( PG_FUNCTION_ARGS  )

Definition at line 737 of file postgis/lwgeom_geos.c.

738 {
739  GSERIALIZED *geom1;
740  GSERIALIZED *geom2;
742  LWGEOM *lwgeom1, *lwgeom2, *lwresult;
743  double gridSize = -1;
744 
745  geom1 = PG_GETARG_GSERIALIZED_P(0);
746  geom2 = PG_GETARG_GSERIALIZED_P(1);
747  if (PG_NARGS() > 2 && ! PG_ARGISNULL(2))
748  gridSize = PG_GETARG_FLOAT8(2);
749 
750  lwgeom1 = lwgeom_from_gserialized(geom1);
751  lwgeom2 = lwgeom_from_gserialized(geom2);
752 
753  lwresult = lwgeom_union_prec(lwgeom1, lwgeom2, gridSize);
754  result = geometry_serialize(lwresult);
755 
756  lwgeom_free(lwgeom1);
757  lwgeom_free(lwgeom2);
758  lwgeom_free(lwresult);
759 
760  PG_FREE_IF_COPY(geom1, 0);
761  PG_FREE_IF_COPY(geom2, 1);
762 
763  PG_RETURN_POINTER(result);
764 }
char result[OUT_DOUBLE_BUFFER_SIZE]
Definition: cu_print.c:267
LWGEOM * lwgeom_from_gserialized(const GSERIALIZED *g)
Allocate a new LWGEOM from a GSERIALIZED.
Definition: gserialized.c:268
void lwgeom_free(LWGEOM *geom)
Definition: lwgeom.c:1218
LWGEOM * lwgeom_union_prec(const LWGEOM *geom1, const LWGEOM *geom2, double gridSize)

References lwgeom_free(), lwgeom_from_gserialized(), lwgeom_union_prec(), and result.

Here is the call graph for this function: