PostGIS  3.6.1dev-r@@SVN_REVISION@@

◆ gserialized2_from_lwcollection()

static size_t gserialized2_from_lwcollection ( const LWCOLLECTION coll,
uint8_t *  buf 
)
static

Definition at line 1009 of file gserialized2.c.

1010 {
1011  size_t subsize = 0;
1012  uint8_t *loc;
1013  uint32_t i;
1014  int type;
1015 
1016  assert(coll);
1017  assert(buf);
1018 
1019  type = coll->type;
1020  loc = buf;
1021 
1022  /* Write in the type. */
1023  memcpy(loc, &type, sizeof(uint32_t));
1024  loc += sizeof(uint32_t);
1025 
1026  /* Write in the number of subgeoms. */
1027  memcpy(loc, &coll->ngeoms, sizeof(uint32_t));
1028  loc += sizeof(uint32_t);
1029 
1030  /* Serialize subgeoms. */
1031  for (i = 0; i < coll->ngeoms; i++)
1032  {
1033  if (FLAGS_GET_ZM(coll->flags) != FLAGS_GET_ZM(coll->geoms[i]->flags))
1034  lwerror("Dimensions mismatch in lwcollection");
1035  subsize = gserialized2_from_lwgeom_any(coll->geoms[i], loc);
1036  loc += subsize;
1037  }
1038 
1039  return (size_t)(loc - buf);
1040 }
static size_t gserialized2_from_lwgeom_any(const LWGEOM *geom, uint8_t *buf)
#define FLAGS_GET_ZM(flags)
Definition: liblwgeom.h:180
void void lwerror(const char *fmt,...) __attribute__((format(printf
Write a notice out to the error handler.
type
Definition: ovdump.py:42
lwflags_t flags
Definition: liblwgeom.h:577
uint32_t ngeoms
Definition: liblwgeom.h:580
uint8_t type
Definition: liblwgeom.h:578
LWGEOM ** geoms
Definition: liblwgeom.h:575
lwflags_t flags
Definition: liblwgeom.h:461

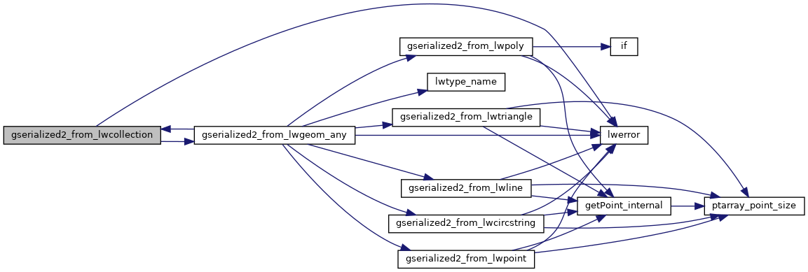
References LWGEOM::flags, LWCOLLECTION::flags, FLAGS_GET_ZM, LWCOLLECTION::geoms, gserialized2_from_lwgeom_any(), lwerror(), LWCOLLECTION::ngeoms, LWCOLLECTION::type, and ovdump::type.

Referenced by gserialized2_from_lwgeom_any().

Here is the call graph for this function:
Here is the caller graph for this function: