|
PostGIS 3.6.2dev-r@@SVN_REVISION@@
|
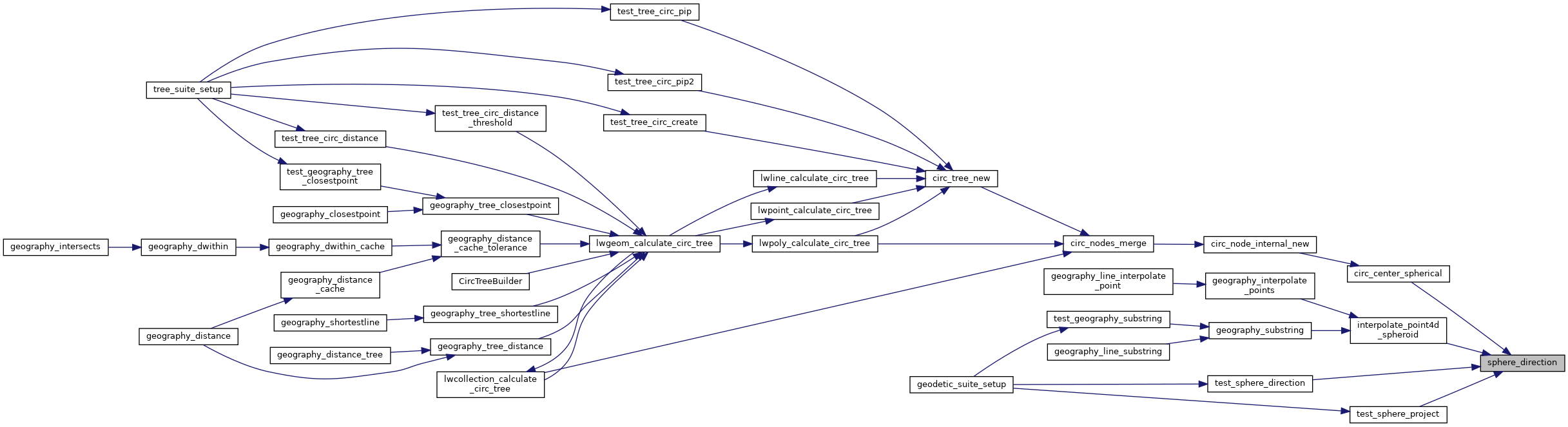
| double sphere_direction | ( | const GEOGRAPHIC_POINT * | s, |
| const GEOGRAPHIC_POINT * | e, | ||
| double | d | ||
| ) |
Given two points on a unit sphere, calculate the direction from s to e.
Definition at line 927 of file lwgeodetic.c.
References FP_EQUALS, FP_IS_ZERO, GEOGRAPHIC_POINT::lat, GEOGRAPHIC_POINT::lon, LWDEBUGF, and s.
Referenced by circ_center_spherical(), interpolate_point4d_spheroid(), test_sphere_direction(), and test_sphere_project().
