PostGIS  3.6.1dev-r@@SVN_REVISION@@

◆ lwcollection_calculate_gbox_geodetic()

static int lwcollection_calculate_gbox_geodetic ( const LWCOLLECTION coll,
GBOX gbox 
)
static

Definition at line 2841 of file lwgeodetic.c.

2842 {
2843  GBOX subbox = {0};
2844  uint32_t i;
2845  int result = LW_FAILURE;
2846  int first = LW_TRUE;
2847  assert(coll);
2848  if ( coll->ngeoms == 0 )
2849  return LW_FAILURE;
2850 
2851  subbox.flags = gbox->flags;
2852 
2853  for ( i = 0; i < coll->ngeoms; i++ )
2854  {
2855  if ( lwgeom_calculate_gbox_geodetic((LWGEOM*)(coll->geoms[i]), &subbox) == LW_SUCCESS )
2856  {
2857  /* Keep a copy of the sub-bounding box for later */
2858  if ( coll->geoms[i]->bbox )
2859  lwfree(coll->geoms[i]->bbox);
2860  coll->geoms[i]->bbox = gbox_copy(&subbox);
2861  if ( first )
2862  {
2863  gbox_duplicate(&subbox, gbox);
2864  first = LW_FALSE;
2865  }
2866  else
2867  {
2868  gbox_merge(&subbox, gbox);
2869  }
2870  result = LW_SUCCESS;
2871  }
2872  }
2873  return result;
2874 }
char result[OUT_DOUBLE_BUFFER_SIZE]
Definition: cu_print.c:267
int gbox_merge(const GBOX *new_box, GBOX *merge_box)
Update the merged GBOX to be large enough to include itself and the new box.
Definition: gbox.c:257
void gbox_duplicate(const GBOX *original, GBOX *duplicate)
Copy the values of original GBOX into duplicate.
Definition: gbox.c:445
GBOX * gbox_copy(const GBOX *box)
Return a copy of the GBOX, based on dimensionality of flags.
Definition: gbox.c:438
#define LW_FALSE
Definition: liblwgeom.h:94
#define LW_FAILURE
Definition: liblwgeom.h:96
#define LW_SUCCESS
Definition: liblwgeom.h:97
void lwfree(void *mem)
Definition: lwutil.c:248
#define LW_TRUE
Return types for functions with status returns.
Definition: liblwgeom.h:93
int lwgeom_calculate_gbox_geodetic(const LWGEOM *geom, GBOX *gbox)
Calculate the geodetic bounding box for an LWGEOM.
Definition: lwgeodetic.c:2876
lwflags_t flags
Definition: liblwgeom.h:353
uint32_t ngeoms
Definition: liblwgeom.h:580
LWGEOM ** geoms
Definition: liblwgeom.h:575
GBOX * bbox
Definition: liblwgeom.h:458

References LWGEOM::bbox, GBOX::flags, gbox_copy(), gbox_duplicate(), gbox_merge(), LWCOLLECTION::geoms, LW_FAILURE, LW_FALSE, LW_SUCCESS, LW_TRUE, lwfree(), lwgeom_calculate_gbox_geodetic(), LWCOLLECTION::ngeoms, and result.

Referenced by lwgeom_calculate_gbox_geodetic().

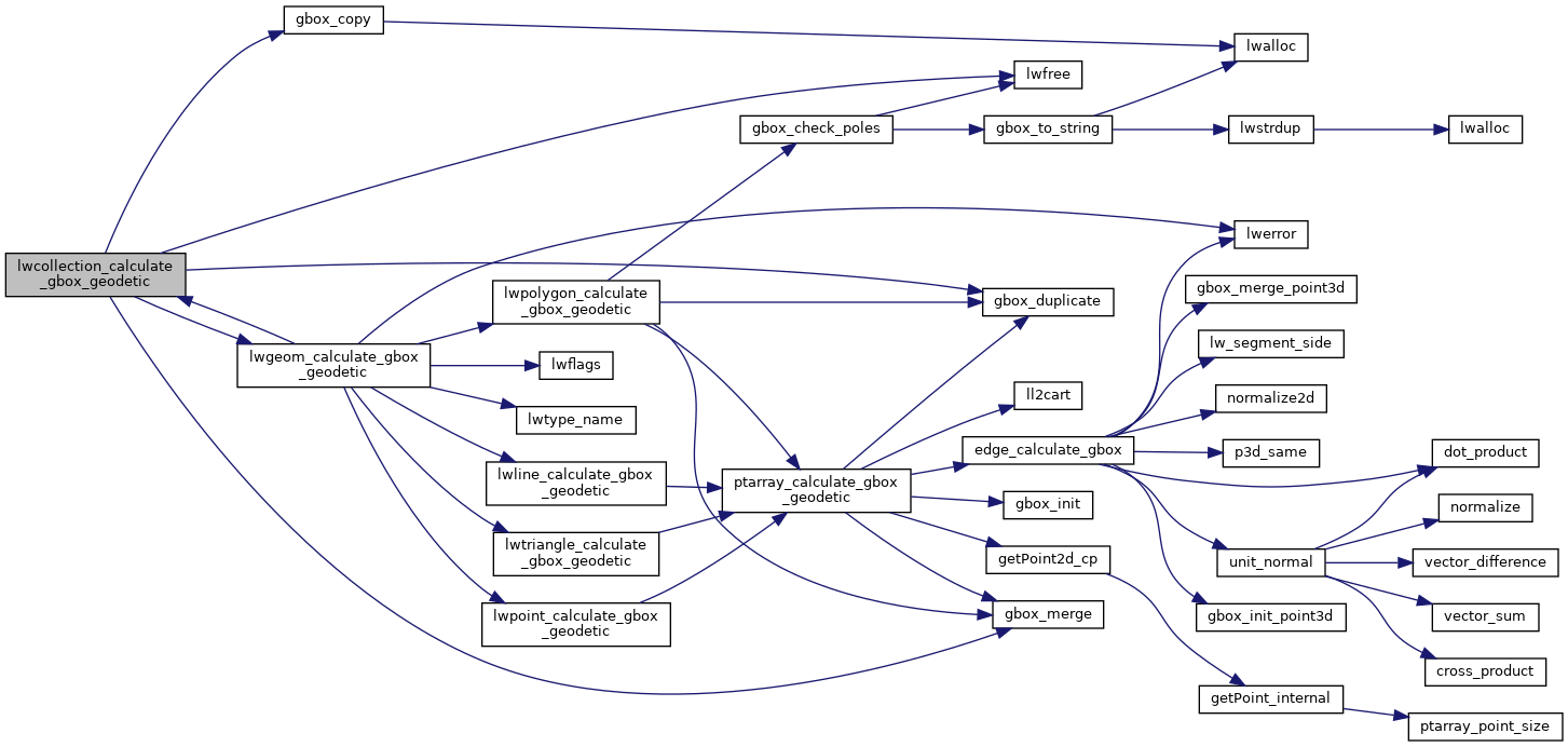
Here is the call graph for this function:
Here is the caller graph for this function: