|
PostGIS 3.6.2dev-r@@SVN_REVISION@@
|
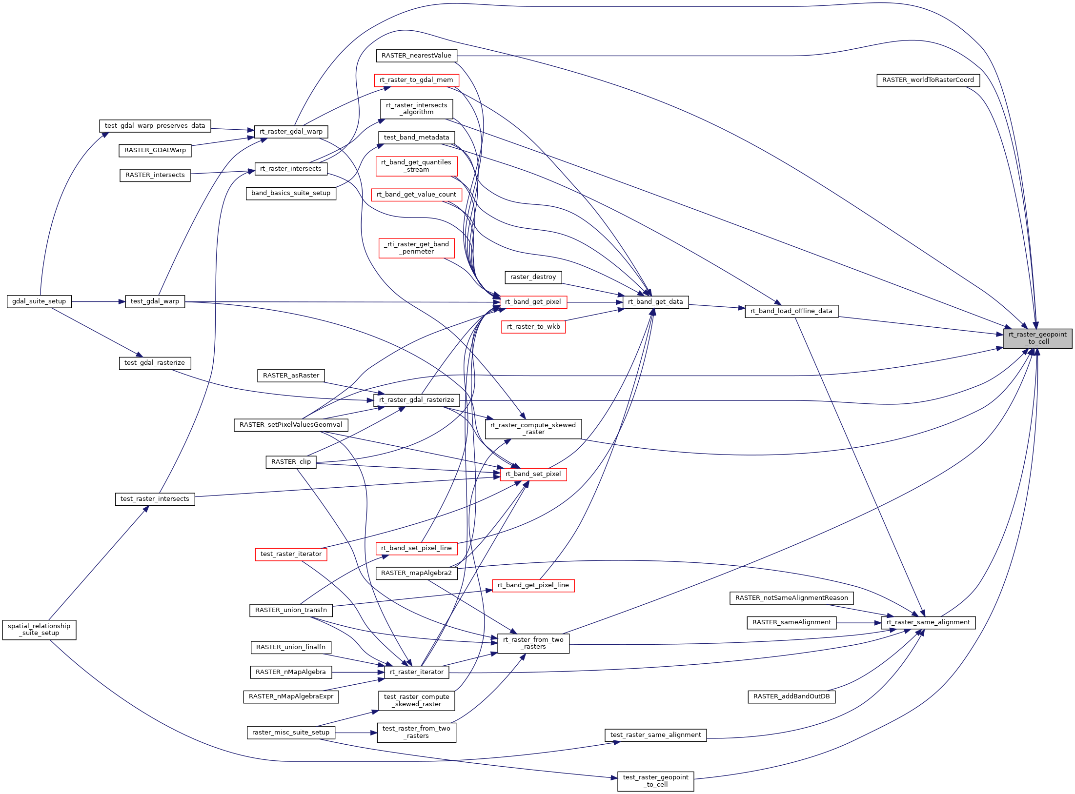
| rt_errorstate rt_raster_geopoint_to_cell | ( | rt_raster | raster, |
| double | xw, | ||
| double | yw, | ||
| double * | xr, | ||
| double * | yr, | ||
| double * | igt | ||
| ) |
Convert an xw,yw map point to a xr,yr cell coordinate.
Convert an xw, yw map point to a xr, yr raster point.
| raster | : the raster to get info from |
| xw | : X ordinate of the geographical point |
| yw | : Y ordinate of the geographical point |
| xr | : output parameter, the pixel's column |
| yr | : output parameter, the pixel's row |
| igt | : input/output parameter, inverse geotransform matrix |
Definition at line 686 of file rt_raster.c.
References ES_NONE, FLT_EQ, RASTER_DEBUGF, ROUND, and rt_raster_geopoint_to_rasterpoint().
Referenced by RASTER_nearestValue(), RASTER_setPixelValuesGeomval(), RASTER_worldToRasterCoord(), rt_band_load_offline_data(), rt_raster_compute_skewed_raster(), rt_raster_from_two_rasters(), rt_raster_gdal_rasterize(), rt_raster_gdal_warp(), rt_raster_intersects(), rt_raster_intersects_algorithm(), rt_raster_same_alignment(), and test_raster_geopoint_to_cell().

