|
PostGIS 3.6.2dev-r@@SVN_REVISION@@
|
Returns true if P is between A1/A2.
Only makes sense if P has already been deterined to be on the line defined by A1/A2.
Definition at line 103 of file lwalgorithm.c.
References POINT2D::x, and POINT2D::y.
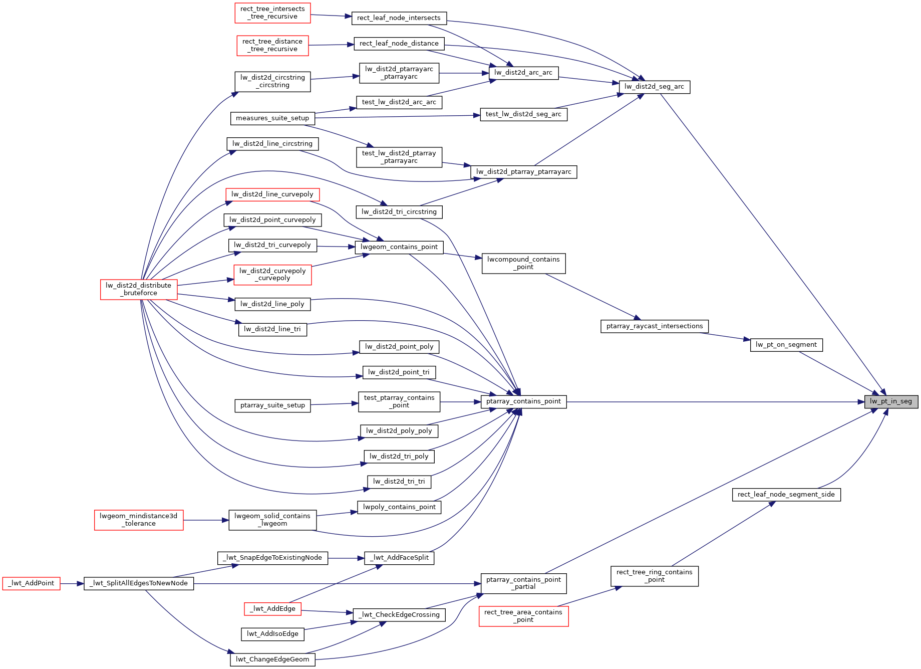
Referenced by lw_dist2d_seg_arc(), lw_pt_on_segment(), ptarray_contains_point(), ptarray_contains_point_partial(), and rect_leaf_node_segment_side().
