PostGIS 3.6.2dev-r@@SVN_REVISION@@
Loading...
Searching...
No Matches

◆ ptarray_remove_repeated_points_in_place()

void ptarray_remove_repeated_points_in_place ( POINTARRAY pa,
double  tolerance,
uint32_t  min_points 
)

Definition at line 1662 of file ptarray.c.

1663{
1664 uint32_t i;
1665 double tolsq = tolerance * tolerance;
1666 const POINT2D *last = NULL;
1667 const POINT2D *pt;
1668 uint32_t n_points = pa->npoints;
1669 uint32_t n_points_out = 1;
1670 size_t pt_size = ptarray_point_size(pa);
1671
1672 double dsq = FLT_MAX;
1673
1674 /* No-op on short inputs */
1675 if ( n_points <= min_points ) return;
1676
1677 last = getPoint2d_cp(pa, 0);
1678 void *p_to = ((char *)last) + pt_size;
1679 for (i = 1; i < n_points; i++)
1680 {
1681 int last_point = (i == n_points - 1);
1682
1683 /* Look straight into the abyss */
1684 pt = getPoint2d_cp(pa, i);
1685
1686 /* Don't drop points if we are running short of points */
1687 if (n_points + n_points_out > min_points + i)
1688 {
1689 if (tolerance > 0.0)
1690 {
1691 /* Only drop points that are within our tolerance */
1692 dsq = distance2d_sqr_pt_pt(last, pt);
1693 /* Allow any point but the last one to be dropped */
1694 if (!last_point && dsq <= tolsq)
1695 {
1696 continue;
1697 }
1698 }
1699 else
1700 {
1701 /* At tolerance zero, only skip exact dupes */
1702 if (memcmp((char*)pt, (char*)last, pt_size) == 0)
1703 continue;
1704 }
1705
1706 /* Got to last point, and it's not very different from */
1707 /* the point that preceded it. We want to keep the last */
1708 /* point, not the second-to-last one, so we pull our write */
1709 /* index back one value */
1710 if (last_point && n_points_out > 1 && tolerance > 0.0 && dsq <= tolsq)
1711 {
1712 n_points_out--;
1713 p_to = (char*)p_to - pt_size;
1714 }
1715 }
1716
1717 /* Compact all remaining values to front of array */
1718 memcpy(p_to, pt, pt_size);
1719 n_points_out++;
1720 p_to = (char*)p_to + pt_size;
1721 last = pt;
1722 }
1723 /* Adjust array length */
1724 pa->npoints = n_points_out;
1725 return;
1726}
static double distance2d_sqr_pt_pt(const POINT2D *p1, const POINT2D *p2)
Definition lwinline.h:33
static size_t ptarray_point_size(const POINTARRAY *pa)
Definition lwinline.h:56
static const POINT2D * getPoint2d_cp(const POINTARRAY *pa, uint32_t n)
Returns a POINT2D pointer into the POINTARRAY serialized_ptlist, suitable for reading from.
Definition lwinline.h:97
uint32_t npoints
Definition liblwgeom.h:427

References distance2d_sqr_pt_pt(), getPoint2d_cp(), POINTARRAY::npoints, and ptarray_point_size().

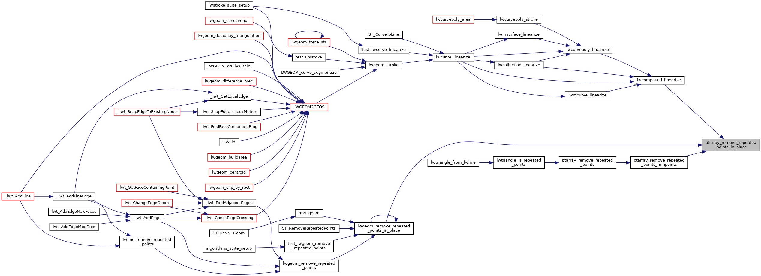
Referenced by lwcompound_linearize(), lwgeom_remove_repeated_points_in_place(), and ptarray_remove_repeated_points_minpoints().

Here is the call graph for this function:
Here is the caller graph for this function: