PostGIS  3.6.1dev-r@@SVN_REVISION@@

◆ lwgeom_intersection_prec()

LWGEOM* lwgeom_intersection_prec ( const LWGEOM geom1,
const LWGEOM geom2,
double  prec 
)

Definition at line 690 of file liblwgeom/lwgeom_geos.c.

691 {
692  LWGEOM* result;
693  int32_t srid = RESULT_SRID(geom1, geom2);
694  uint8_t is3d = (FLAGS_GET_Z(geom1->flags) || FLAGS_GET_Z(geom2->flags));
695  GEOSGeometry* g1;
696  GEOSGeometry* g2;
697  GEOSGeometry* g3;
698 
699  if (srid == SRID_INVALID) return NULL;
700 
701  /* A.Intersection(Empty) == Empty */
702  if (lwgeom_is_empty(geom2)) return lwgeom_clone_deep(geom2); /* match empty type? */
703 
704  /* Empty.Intersection(A) == Empty */
705  if (lwgeom_is_empty(geom1)) return lwgeom_clone_deep(geom1); /* match empty type? */
706 
707  initGEOS(lwnotice, lwgeom_geos_error);
708 
709  if (!(g1 = LWGEOM2GEOS(geom1, AUTOFIX))) GEOS_FAIL();
710  if (!(g2 = LWGEOM2GEOS(geom2, AUTOFIX))) GEOS_FREE_AND_FAIL(g1);
711 
712  if ( prec >= 0) {
713 #if POSTGIS_GEOS_VERSION < 30900
714  lwgeom_geos_error_minversion("Fixed-precision intersection", "3.9");
715  GEOS_FREE_AND_FAIL(g1, g2);
716  return NULL;
717 #else
718  g3 = GEOSIntersectionPrec(g1, g2, prec);
719 #endif
720  }
721  else
722  {
723  g3 = GEOSIntersection(g1, g2);
724  }
725 
726  if (!g3) GEOS_FREE_AND_FAIL(g1, g2);
727  GEOSSetSRID(g3, srid);
728 
729  if (!(result = GEOS2LWGEOM(g3, is3d))) GEOS_FREE_AND_FAIL(g1, g2, g3);
730 
731  GEOS_FREE(g1, g2, g3);
732  return result;
733 }
char result[OUT_DOUBLE_BUFFER_SIZE]
Definition: cu_print.c:267
#define GEOS_FREE(...)
void lwgeom_geos_error_minversion(const char *functionality, const char *minver)
#define AUTOFIX
#define RESULT_SRID(...)
#define GEOS_FAIL()
#define GEOS_FREE_AND_FAIL(...)
GEOSGeometry * LWGEOM2GEOS(const LWGEOM *lwgeom, uint8_t autofix)
LWGEOM * GEOS2LWGEOM(const GEOSGeometry *geom, uint8_t want3d)
void lwgeom_geos_error(const char *fmt,...)
#define SRID_INVALID
Definition: liblwgeom.h:219
LWGEOM * lwgeom_clone_deep(const LWGEOM *lwgeom)
Deep clone an LWGEOM, everything is copied.
Definition: lwgeom.c:529
#define FLAGS_GET_Z(flags)
Definition: liblwgeom.h:165
void lwnotice(const char *fmt,...) __attribute__((format(printf
Write a notice out to the notice handler.
static int lwgeom_is_empty(const LWGEOM *geom)
Return true or false depending on whether a geometry is an "empty" geometry (no vertices members)
Definition: lwinline.h:199
lwflags_t flags
Definition: liblwgeom.h:461

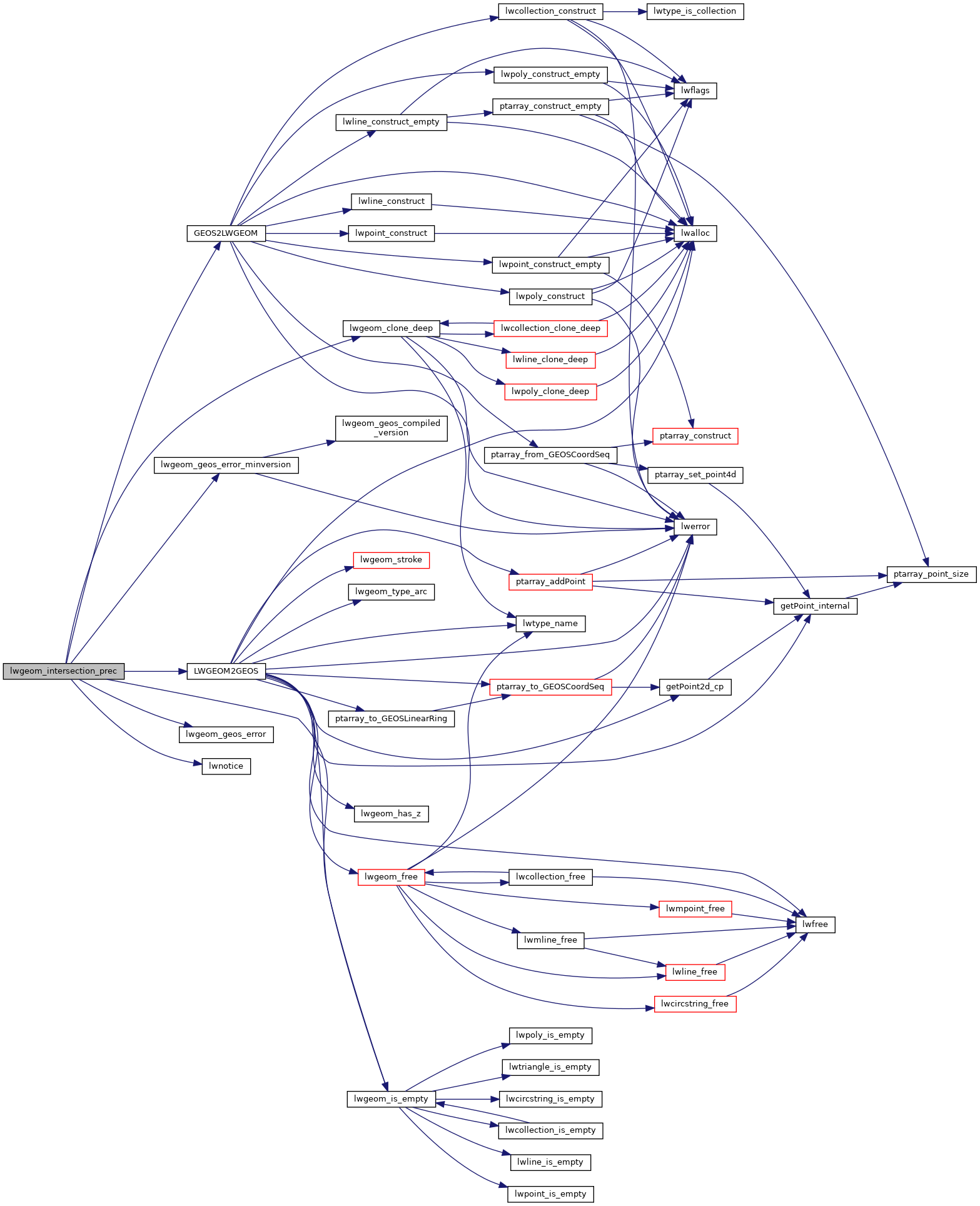
References AUTOFIX, LWGEOM::flags, FLAGS_GET_Z, GEOS2LWGEOM(), GEOS_FAIL, GEOS_FREE, GEOS_FREE_AND_FAIL, LWGEOM2GEOS(), lwgeom_clone_deep(), lwgeom_geos_error(), lwgeom_geos_error_minversion(), lwgeom_is_empty(), lwnotice(), result, RESULT_SRID, and SRID_INVALID.

Referenced by lwgeom_intersection(), lwgeom_subdivide_recursive(), and ST_Intersection().

Here is the call graph for this function:
Here is the caller graph for this function: