PostGIS 3.6.2dev-r@@SVN_REVISION@@
Loading...
Searching...
No Matches

◆ cu_twkb_idlist()

static void cu_twkb_idlist ( char *  wkt,
int64_t *  idlist,
int8_t  prec_xy,
int8_t  prec_z,
int8_t  prec_m,
uint8_t  variant 
)
static

Definition at line 70 of file cu_out_twkb.c.

71{
73 LWGEOM *g_b;
74 if ( ! g ) lwnotice("input wkt is invalid: %s", wkt);
75 lwvarlena_t *twkb = lwgeom_to_twkb_with_idlist(g, idlist, variant, prec_xy, prec_z, prec_m);
76 lwgeom_free(g);
77 if ( s ) free(s);
78 if ( w ) free(w);
79 s = hexbytes_from_bytes((uint8_t *)twkb->data, LWSIZE_GET(twkb->size) - LWVARHDRSZ);
80 g_b = lwgeom_from_twkb((uint8_t *)twkb->data, LWSIZE_GET(twkb->size) - LWVARHDRSZ, LW_PARSER_CHECK_NONE);
81 w = lwgeom_to_ewkt(g_b);
82 lwgeom_free(g_b);
83 free(twkb);
84}
static uint8_t variant
Definition cu_in_twkb.c:26
static char * w
Definition cu_out_twkb.c:25
static char * s
Definition cu_out_twkb.c:24
#define LWVARHDRSZ
Definition liblwgeom.h:311
void lwgeom_free(LWGEOM *geom)
Definition lwgeom.c:1218
#define LW_PARSER_CHECK_NONE
Definition liblwgeom.h:2146
#define LWSIZE_GET(varsize)
Macro for reading the size from the GSERIALIZED size attribute.
Definition liblwgeom.h:324
char * hexbytes_from_bytes(const uint8_t *bytes, size_t size)
Definition lwout_wkb.c:40
char * lwgeom_to_ewkt(const LWGEOM *lwgeom)
Return an allocated string.
Definition lwgeom.c:565
LWGEOM * lwgeom_from_twkb(const uint8_t *twkb, size_t twkb_size, char check)
WKB inputs must have a declared size, to prevent malformed WKB from reading off the end of the memory...
Definition lwin_twkb.c:654
lwvarlena_t * lwgeom_to_twkb_with_idlist(const LWGEOM *geom, int64_t *idlist, uint8_t variant, int8_t precision_xy, int8_t precision_z, int8_t precision_m)
Convert LWGEOM to a char* in TWKB format.
Definition lwout_twkb.c:589
LWGEOM * lwgeom_from_wkt(const char *wkt, const char check)
Definition lwin_wkt.c:940
void lwnotice(const char *fmt,...) __attribute__((format(printf
Write a notice out to the notice handler.
void free(void *)
uint32_t size
Definition liblwgeom.h:307
char data[]
Definition liblwgeom.h:308

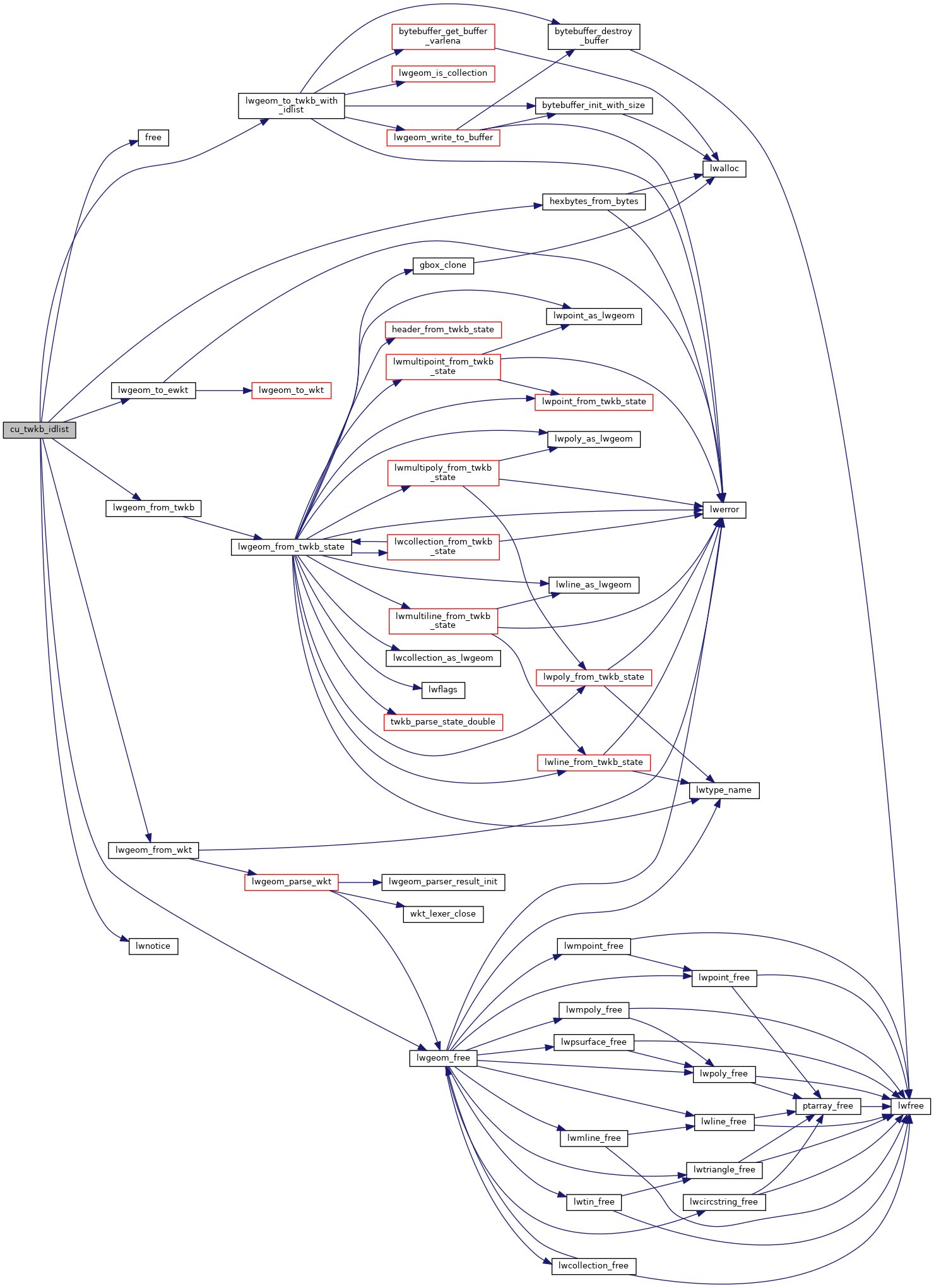
References lwvarlena_t::data, free(), hexbytes_from_bytes(), LW_PARSER_CHECK_NONE, lwgeom_free(), lwgeom_from_twkb(), lwgeom_from_wkt(), lwgeom_to_ewkt(), lwgeom_to_twkb_with_idlist(), lwnotice(), LWSIZE_GET, LWVARHDRSZ, s, lwvarlena_t::size, variant, and w.

Referenced by test_twkb_out_idlist().

Here is the call graph for this function:
Here is the caller graph for this function: