PostGIS 3.6.2dev-r@@SVN_REVISION@@
Loading...
Searching...
No Matches

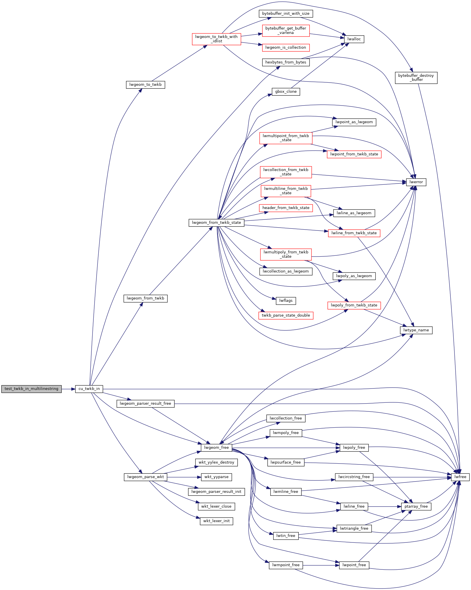
◆ test_twkb_in_multilinestring()

static void test_twkb_in_multilinestring ( void  )
static

Definition at line 153 of file cu_in_twkb.c.

154{
155 cu_twkb_in("MULTILINESTRING((0 0,0 1),(1 1, 10 10))");
157
158 cu_twkb_in("MULTILINESTRING((0 0,0 1),EMPTY,(1 1, 10 10))");
160
161 cu_twkb_in("MULTILINESTRING((0 0 200000,0 1 10),(1 100000000 23, 10 10 45))");
163 // printf(" 1st: %s\n 2nd: %s\n", hex_a, hex_b);
164
165 cu_twkb_in("MULTILINESTRING EMPTY");
167}
static char * hex_a
Definition cu_in_twkb.c:23
static void cu_twkb_in(char *wkt)
Definition cu_in_twkb.c:53
static char * hex_b
Definition cu_in_twkb.c:24
#define ASSERT_STRING_EQUAL(o, e)

References ASSERT_STRING_EQUAL, cu_twkb_in(), hex_a, and hex_b.

Referenced by twkb_in_suite_setup().

Here is the call graph for this function:
Here is the caller graph for this function: