PostGIS 3.6.2dev-r@@SVN_REVISION@@
Loading...
Searching...
No Matches

◆ byte_from_wkb_state()

static char byte_from_wkb_state ( wkb_parse_state s)
static

Byte Read a byte and advance the parse state forward.

Definition at line 264 of file lwin_wkb.c.

265{
266 char char_value = 0;
267 LWDEBUG(4, "Entered function");
268
270 if (s->error)
271 return 0;
272 LWDEBUG(4, "Passed state check");
273
274 char_value = s->pos[0];
275 LWDEBUGF(4, "Read byte value: %x", char_value);
276 s->pos += WKB_BYTE_SIZE;
277
278 return char_value;
279}
char * s
Definition cu_in_wkt.c:23
#define WKB_BYTE_SIZE
#define LWDEBUG(level, msg)
Definition lwgeom_log.h:101
#define LWDEBUGF(level, msg,...)
Definition lwgeom_log.h:106
static void wkb_parse_state_check(wkb_parse_state *s, size_t next)
Check that we are not about to read off the end of the WKB array.
Definition lwin_wkb.c:131

References LWDEBUG, LWDEBUGF, s, WKB_BYTE_SIZE, and wkb_parse_state_check().

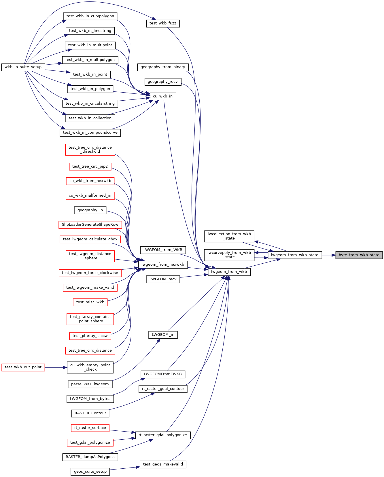
Referenced by lwgeom_from_wkb_state().

Here is the call graph for this function:
Here is the caller graph for this function: