|
PostGIS 3.6.2dev-r@@SVN_REVISION@@
|
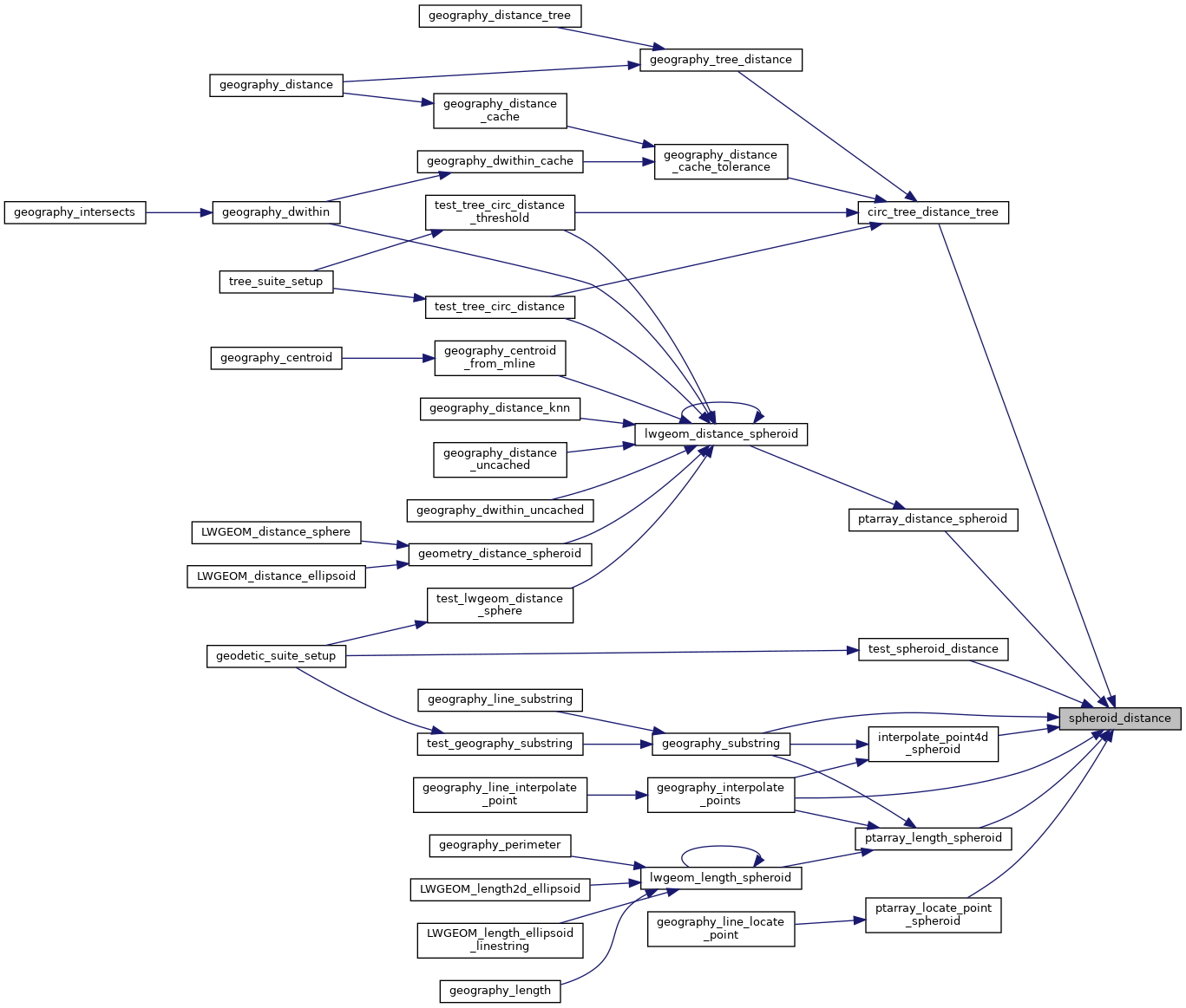
| double spheroid_distance | ( | const GEOGRAPHIC_POINT * | a, |
| const GEOGRAPHIC_POINT * | b, | ||
| const SPHEROID * | spheroid | ||
| ) |
Computes the shortest distance along the surface of the spheroid between two points, using the inverse geodesic problem from GeographicLib (Karney 2013).
| a | - location of first point |
| b | - location of second point |
| s | - spheroid to calculate on |
Definition at line 79 of file lwspheroid.c.
References SPHEROID::a, SPHEROID::f, geographic_point_equals(), GEOGRAPHIC_POINT::lat, and GEOGRAPHIC_POINT::lon.
Referenced by circ_tree_distance_tree(), geography_interpolate_points(), geography_substring(), interpolate_point4d_spheroid(), ptarray_distance_spheroid(), ptarray_length_spheroid(), ptarray_locate_point_spheroid(), and test_spheroid_distance().

