PostGIS  3.6.1dev-r@@SVN_REVISION@@

◆ lwcompound_contains_point()

int lwcompound_contains_point ( const LWCOMPOUND comp,
const POINT2D pt 
)

Definition at line 195 of file lwcompound.c.

196 {
197  int intersections = 0;
198 
200  return LW_OUTSIDE;
201 
202  for (uint32_t j = 0; j < comp->ngeoms; j++)
203  {
204  int on_boundary = LW_FALSE;
205  const LWGEOM *sub = comp->geoms[j];
206  if (sub->type == LINETYPE)
207  {
208  LWLINE *lwline = lwgeom_as_lwline(sub);
209  intersections += ptarray_raycast_intersections(lwline->points, pt, &on_boundary);
210  }
211  else if (sub->type == CIRCSTRINGTYPE)
212  {
213  LWCIRCSTRING *lwcirc = lwgeom_as_lwcircstring(sub);
214  intersections += ptarrayarc_raycast_intersections(lwcirc->points, pt, &on_boundary);
215  }
216  else
217  {
218  lwerror("%s: unsupported type %s", __func__, lwtype_name(sub->type));
219  }
220  if (on_boundary)
221  return LW_BOUNDARY;
222  }
223 
224  /*
225  * Odd number of intersections means inside.
226  * Even means outside.
227  */
228  return (intersections % 2) ? LW_INSIDE : LW_OUTSIDE;
229 }
LWLINE * lwgeom_as_lwline(const LWGEOM *lwgeom)
Definition: lwgeom.c:179
LWGEOM * lwcompound_as_lwgeom(const LWCOMPOUND *obj)
Definition: lwgeom.c:324
#define LW_FALSE
Definition: liblwgeom.h:94
#define LINETYPE
Definition: liblwgeom.h:103
#define CIRCSTRINGTYPE
Definition: liblwgeom.h:109
const char * lwtype_name(uint8_t type)
Return the type name string associated with a type number (e.g.
Definition: lwutil.c:216
LWCIRCSTRING * lwgeom_as_lwcircstring(const LWGEOM *lwgeom)
Definition: lwgeom.c:188
#define LW_INSIDE
Constants for point-in-polygon return values.
#define LW_BOUNDARY
int ptarray_raycast_intersections(const POINTARRAY *pa, const POINT2D *p, int *on_boundary)
Definition: ptarray.c:827
int ptarrayarc_raycast_intersections(const POINTARRAY *pa, const POINT2D *p, int *on_boundary)
Definition: ptarray.c:944
#define LW_OUTSIDE
void void lwerror(const char *fmt,...) __attribute__((format(printf
Write a notice out to the error handler.
static int lwgeom_is_empty(const LWGEOM *geom)
Return true or false depending on whether a geometry is an "empty" geometry (no vertices members)
Definition: lwinline.h:199
POINTARRAY * points
Definition: liblwgeom.h:507
uint32_t ngeoms
Definition: liblwgeom.h:594
LWGEOM ** geoms
Definition: liblwgeom.h:589
uint8_t type
Definition: liblwgeom.h:462
POINTARRAY * points
Definition: liblwgeom.h:483

References CIRCSTRINGTYPE, LWCOMPOUND::geoms, LINETYPE, LW_BOUNDARY, LW_FALSE, LW_INSIDE, LW_OUTSIDE, lwcompound_as_lwgeom(), lwerror(), lwgeom_as_lwcircstring(), lwgeom_as_lwline(), lwgeom_is_empty(), lwtype_name(), LWCOMPOUND::ngeoms, LWLINE::points, LWCIRCSTRING::points, ptarray_raycast_intersections(), ptarrayarc_raycast_intersections(), and LWGEOM::type.

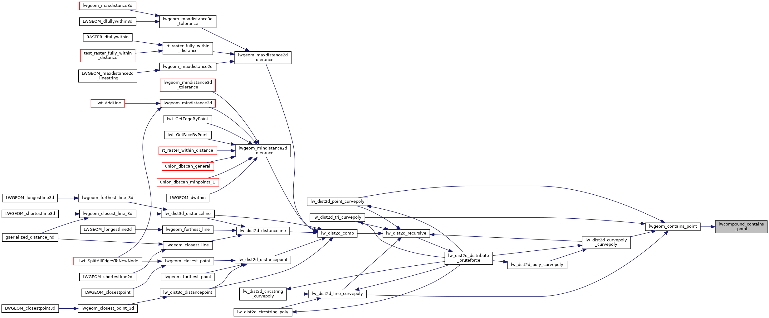
Referenced by lwgeom_contains_point().

Here is the call graph for this function:
Here is the caller graph for this function: