|
PostGIS
3.4.0dev-r@@SVN_REVISION@@
|
Definition at line 45 of file lwmpoint.c.
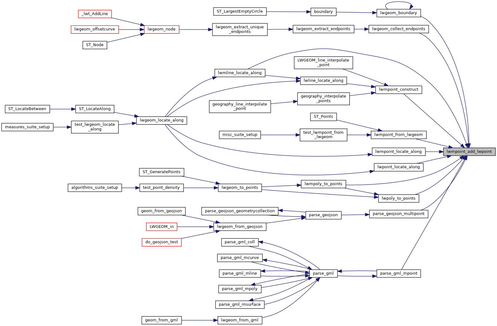
References lwcollection_add_lwgeom(), and LWDEBUG.
Referenced by lwgeom_boundary(), lwgeom_collect_endpoints(), lwmline_locate_along(), lwmpoint_construct(), lwmpoint_from_lwgeom(), lwmpoint_locate_along(), lwmpoly_to_points(), lwpoint_locate_along(), lwpoly_to_points(), parse_geojson_multipoint(), and parse_gml_mpoint().

