|
PostGIS
3.4.0dev-r@@SVN_REVISION@@
|
| rt_band cu_add_band | ( | rt_raster | raster, |
| rt_pixtype | pixtype, | ||
| int | hasnodata, | ||
| double | nodataval | ||
| ) |
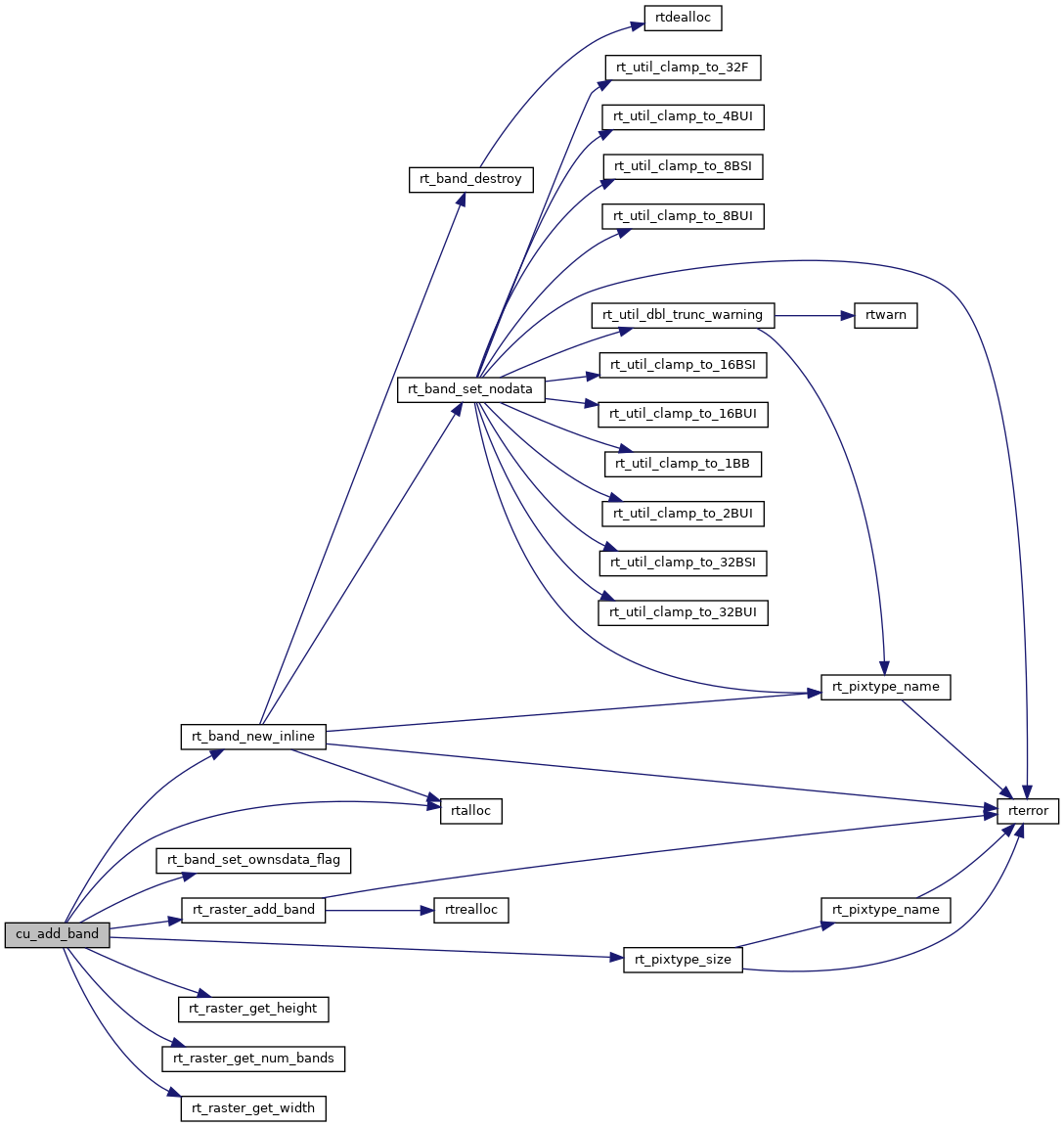
Definition at line 224 of file raster/test/cunit/cu_tester.c.
References ovdump::band, rtrowdump::raster, rt_band_new_inline(), rt_band_set_ownsdata_flag(), rt_pixtype_size(), rt_raster_add_band(), rt_raster_get_height(), rt_raster_get_num_bands(), rt_raster_get_width(), and rtalloc().
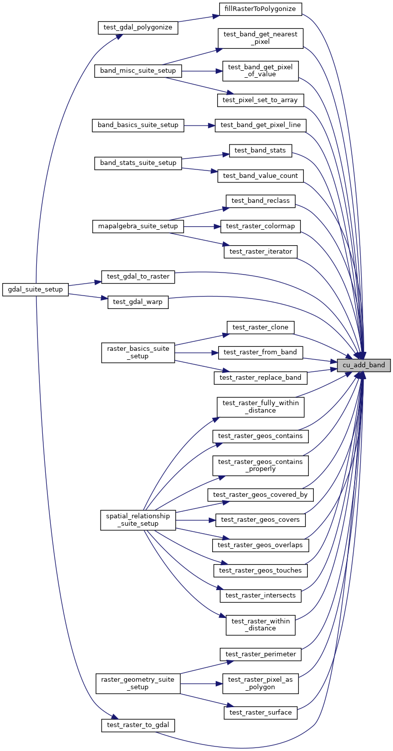
Referenced by fillRasterToPolygonize(), test_band_get_nearest_pixel(), test_band_get_pixel_line(), test_band_get_pixel_of_value(), test_band_reclass(), test_band_stats(), test_band_value_count(), test_gdal_to_raster(), test_gdal_warp(), test_pixel_set_to_array(), test_raster_clone(), test_raster_colormap(), test_raster_from_band(), test_raster_fully_within_distance(), test_raster_geos_contains(), test_raster_geos_contains_properly(), test_raster_geos_covered_by(), test_raster_geos_covers(), test_raster_geos_overlaps(), test_raster_geos_touches(), test_raster_intersects(), test_raster_iterator(), test_raster_perimeter(), test_raster_pixel_as_polygon(), test_raster_replace_band(), test_raster_surface(), test_raster_to_gdal(), and test_raster_within_distance().

