|
PostGIS
3.4.0dev-r@@SVN_REVISION@@
|
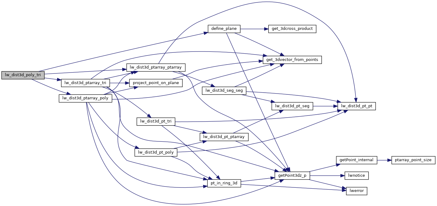
| int lw_dist3d_poly_tri | ( | LWPOLY * | poly, |
| LWTRIANGLE * | tri, | ||
| DISTPTS3D * | dl | ||
| ) |
polygon to triangle calculation
Definition at line 874 of file measures3d.c.
References define_plane(), DIST_MAX, DISTPTS3D::distance, lw_dist3d_ptarray_poly(), lw_dist3d_ptarray_ptarray(), lw_dist3d_ptarray_tri(), LW_FALSE, LW_TRUE, DISTPTS3D::mode, LWTRIANGLE::points, LWPOLY::rings, DISTPTS3D::tolerance, and DISTPTS3D::twisted.
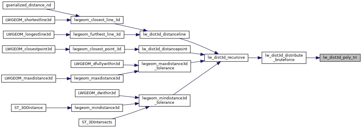
Referenced by lw_dist3d_distribute_bruteforce().

