PostGIS  3.4.0dev-r@@SVN_REVISION@@

◆ lw_dist2d_point_point()

int lw_dist2d_point_point ( LWPOINT point1,
LWPOINT point2,
DISTPTS dl 
)

point to point calculation

Definition at line 596 of file measures.c.

597 {
598  const POINT2D *p1 = getPoint2d_cp(point1->point, 0);
599  const POINT2D *p2 = getPoint2d_cp(point2->point, 0);
600  return lw_dist2d_pt_pt(p1, p2, dl);
601 }
static const POINT2D * getPoint2d_cp(const POINTARRAY *pa, uint32_t n)
Returns a POINT2D pointer into the POINTARRAY serialized_ptlist, suitable for reading from.
Definition: lwinline.h:101
int lw_dist2d_pt_pt(const POINT2D *thep1, const POINT2D *thep2, DISTPTS *dl)
Compares incoming points and stores the points closest to each other or most far away from each other...
Definition: measures.c:2366
POINTARRAY * point
Definition: liblwgeom.h:471

References getPoint2d_cp(), lw_dist2d_pt_pt(), and LWPOINT::point.

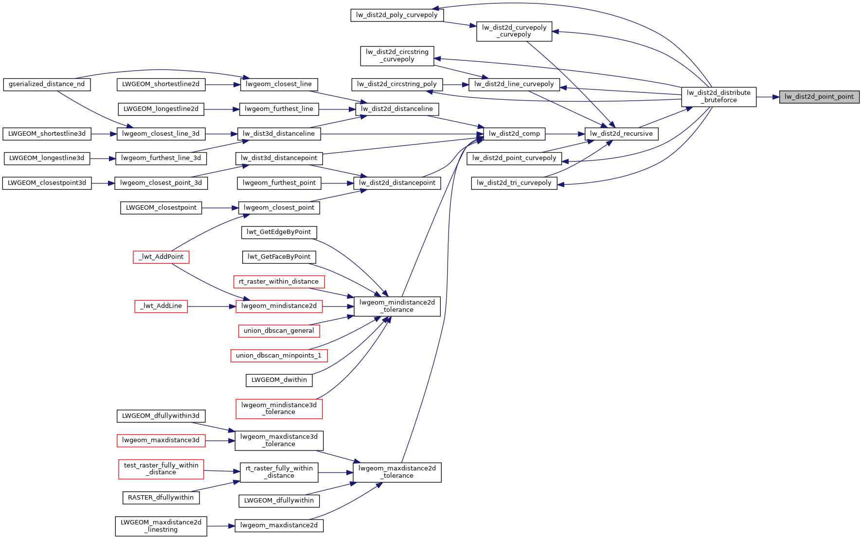
Referenced by lw_dist2d_distribute_bruteforce().

Here is the call graph for this function:
Here is the caller graph for this function: