|
PostGIS
3.2.2dev-r@@SVN_REVISION@@
|
|
static |
Definition at line 252 of file gserialized1.c.
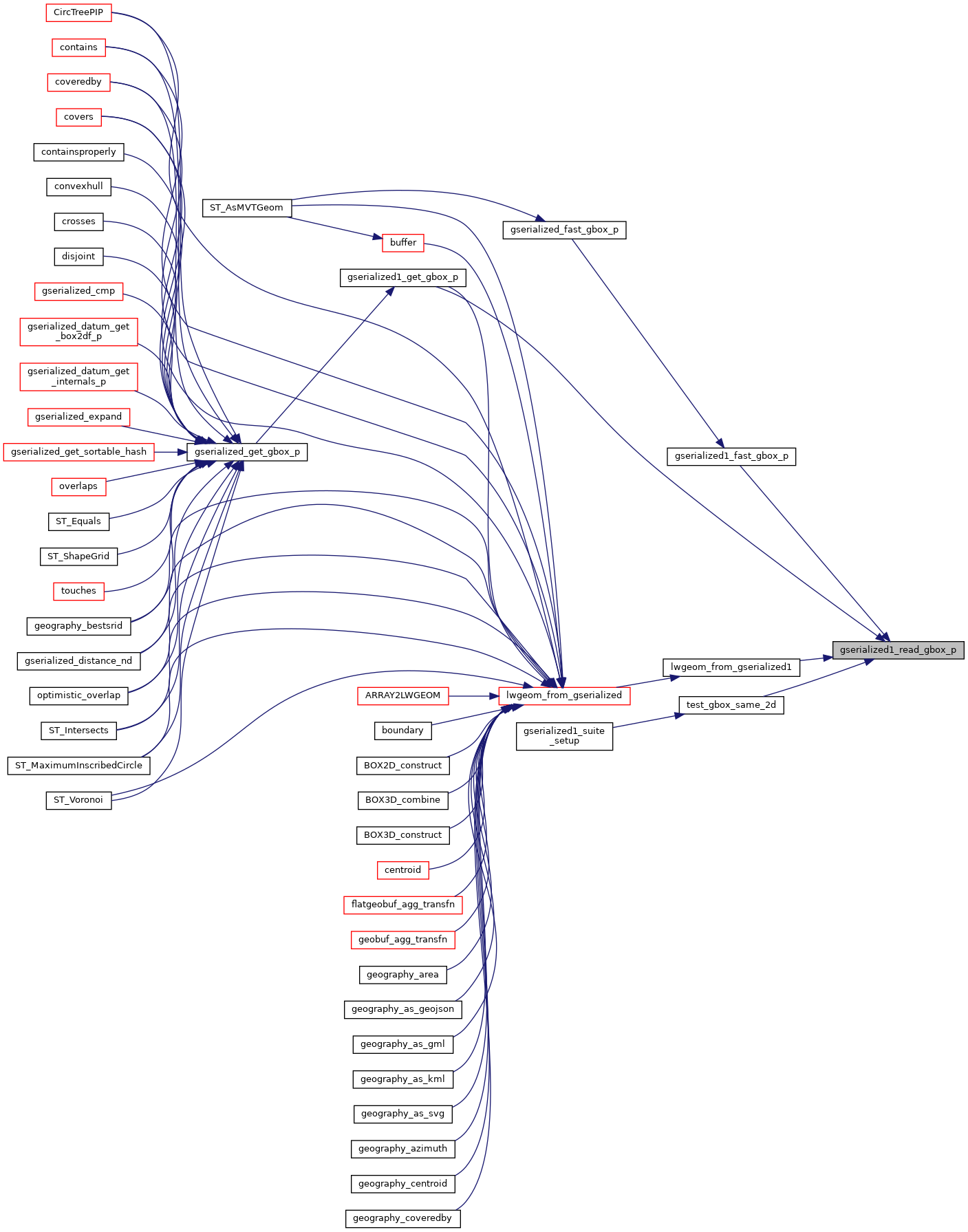
References GSERIALIZED::data, GBOX::flags, G1FLAGS_GET_BBOX, G1FLAGS_GET_GEODETIC, G1FLAGS_GET_M, G1FLAGS_GET_Z, GSERIALIZED::gflags, gserialized1_get_lwflags(), LW_FAILURE, LW_SUCCESS, GBOX::mmax, GBOX::mmin, GBOX::xmax, GBOX::xmin, GBOX::ymax, GBOX::ymin, GBOX::zmax, and GBOX::zmin.
Referenced by gserialized1_fast_gbox_p(), gserialized1_get_gbox_p(), lwgeom_from_gserialized1(), and test_gbox_same_2d().

