|
PostGIS
3.2.2dev-r@@SVN_REVISION@@
|
|
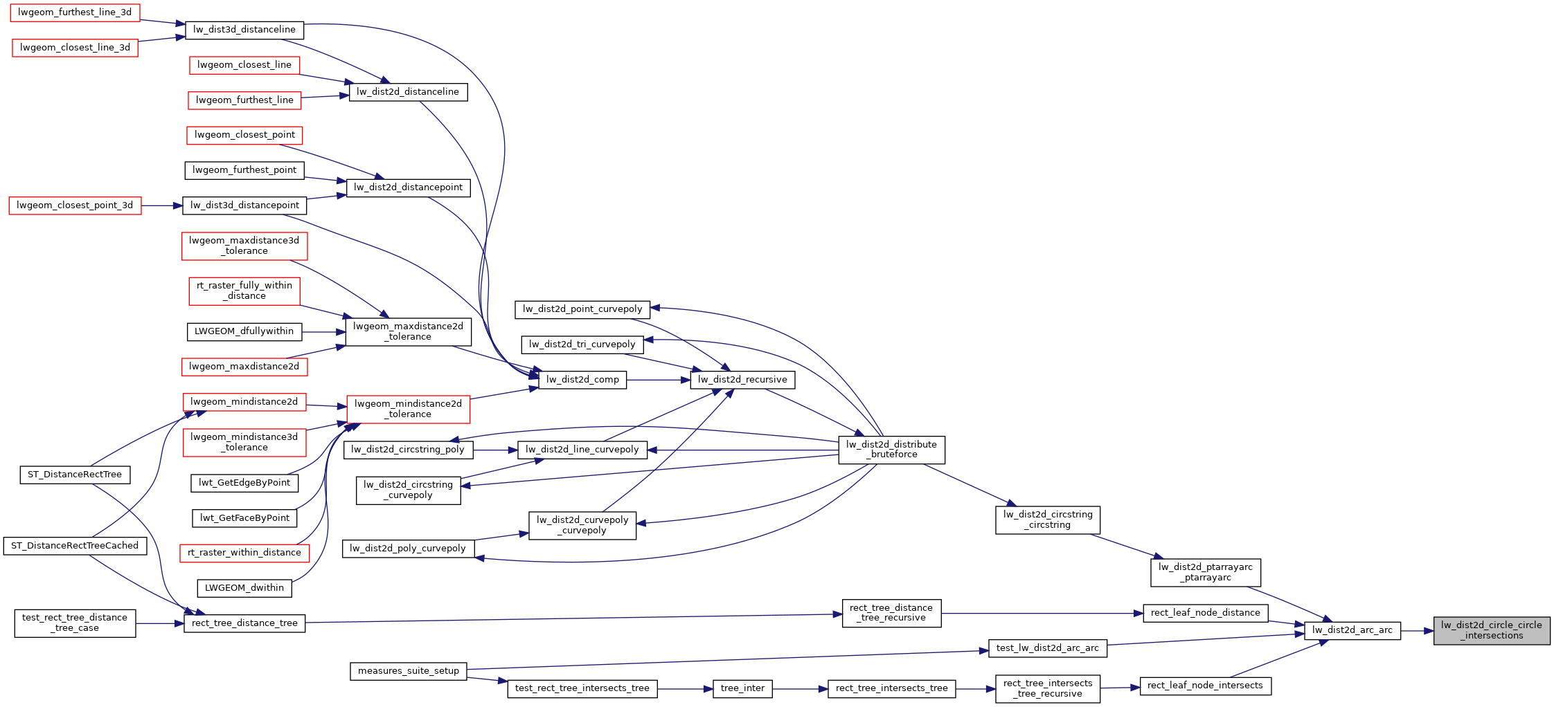
static |
Calculates the intersection points of two overlapping circles.
This function assumes the circles are known to intersect at one or two points. Specifically, the distance 'd' between their centers must satisfy: d < (rA + rB) and d > fabs(rA - rB) If these conditions are not met, the results are undefined.
| cA | [in] Pointer to the center point of the first circle (A). |
| rA | [in] The radius of the first circle (A). |
| cB | [in] Pointer to the center point of the second circle (B). |
| rB | [in] The radius of the second circle (B). |
| I | [out] Pointer to an array of at least 2 POINT2D structs to store the results. I[0] will contain the first intersection point. If a second exists, it will be in I[1]. |
Definition at line 1626 of file measures.c.
References FP_IS_ZERO, POINT2D::x, and POINT2D::y.
Referenced by lw_dist2d_arc_arc().
