|
PostGIS
3.1.6dev-r@@SVN_REVISION@@
|
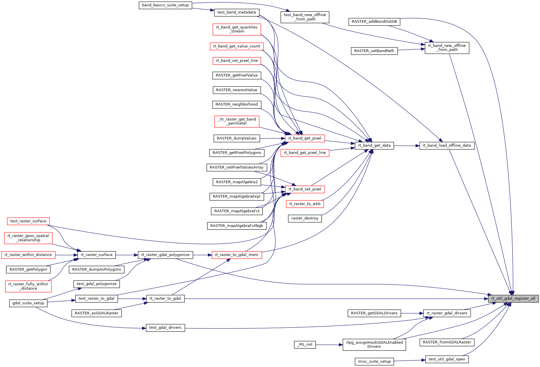
| int rt_util_gdal_register_all | ( | int | force_register_all | ) |
Definition at line 338 of file rt_util.c.
References RASTER_DEBUG.
Referenced by RASTER_addBandOutDB(), RASTER_fromGDALRaster(), rt_band_load_offline_data(), rt_band_new_offline_from_path(), rt_raster_gdal_drivers(), rt_raster_gdal_polygonize(), rt_raster_to_gdal(), rtpg_assignHookGDALEnabledDrivers(), and test_util_gdal_open().
