|
PostGIS 3.0.6dev-r@@SVN_REVISION@@
|
|
static |
Definition at line 237 of file lwout_geojson.c.
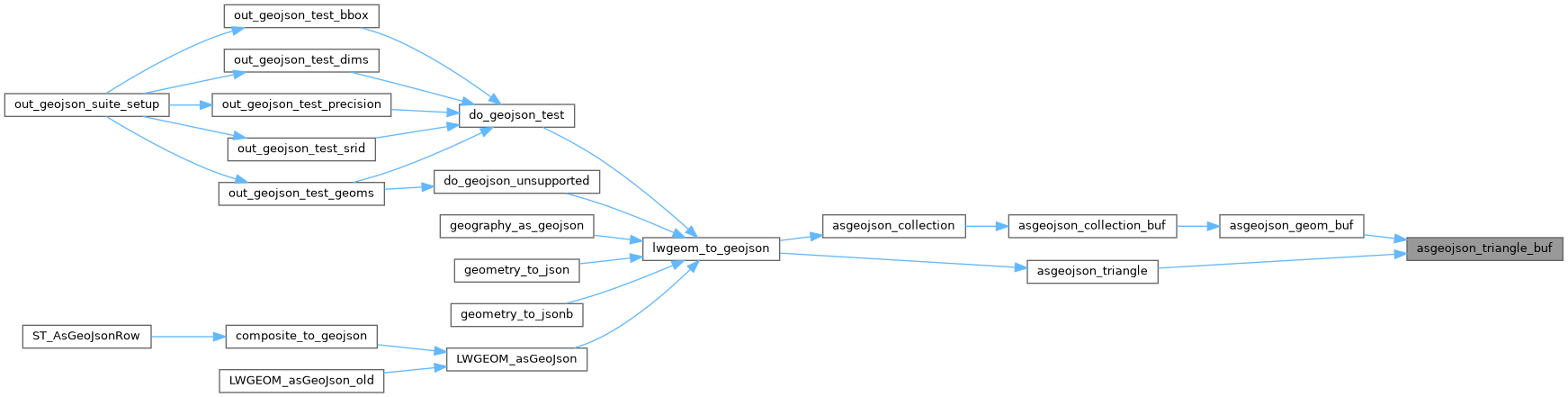
References asgeojson_bbox_buf(), asgeojson_srs_buf(), LWTRIANGLE::flags, FLAGS_GET_Z, pointArray_to_geojson(), LWTRIANGLE::points, and precision.
Referenced by asgeojson_geom_buf(), and asgeojson_triangle().

